原标题:注意!28批次电热暖手(脚)器不合格,均为网络销售
中新经纬客户端2月23日电 上海市市场监督管理局消息,近期,上海市市场监督管理局对本市销售的电热暖手(脚)器产品质量进行了监督抽查。本次抽查了70批次产品,经检验,不合格28批次。其中网络销售67批次,发现不合格28批次;实体销售3批次,未发现不合格。
上海市市场监督管理局介绍,本次抽查所抽样品产地涉及浙江省、广东省、江苏省、北京等共11个省市。其中抽查到标称上海生产企业共2批次,未发现不合格;抽查到标称外省市生产企业共68批次,不合格28批次。本次抽查发现的不合格产品已移交经营者所在地市场监管部门依法进行处理。
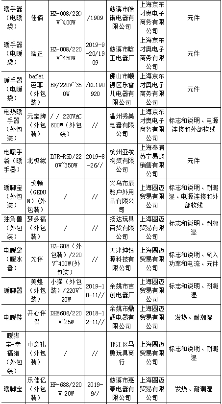
抽查不合格产品具体信息如下。


截图来源:上海市市场监督管理局网站上海市市场监督管理局指出,专家解读,本次抽查涉及的不合格项目为:标志和说明、输入功率和电流、发热、耐潮湿、非正常工作、结构、元件、电源连接和外部软线。(1)标志和说明项目标准中要求器具应含有铭牌、器具型号或系列号,使用说明应包括相关警示说明且字体及符号高度满足相应高度。本次抽查有16批次的产品该项目未满足标准要求。产品铭牌和警示说明的缺失,容易造成消费者误解,产生触电事故。(2)输入功率和电流项目标准中要求其偏差范围在额定功率的-10%~+5%之间。本次抽查有3批次的产品该项目超过标准要求,而功率超过偏差会使得用电器具过载,产生人身危险。(3)发热项目标准中要求各部件的温升不应超过限定值。本次抽查有8批次的产品部件温度超过标准限值,易造成使用者的烫伤、着火事故。(4)耐潮湿项目标准中要求器具外壳应按器具分类提供相应的防水等级。本次抽查有11批次的产品不符合要求,容易产生触电事故。(5)非正常项目标准中要求各部件的温升不应超过限定值。本次抽查有2批次的产品部件温度超过标准限值,易造成使用者的烫伤、着火事故。(6)结构项目标准中要求电极不应用于加热液体。本次抽查有2批次的产品采用电极加热液体,不符合标准要求,一旦液体外泄易造成触电烫伤事故。(7)元件项目标准中要求对于柔性暖手器,至少应有一个限制储热芯体温度的热断路器是非自复位型的。本次抽查有7批次的产品该项目没有达到标准要求。该项目不符合会影响柔性暖手器安全使用。(8)电源连接和外部软线项目标准中要求电源软线不应轻于规定规格。本次抽查有9批次的产品电源线的截面积不符合标准要求,在使用时,会造成电源线发热、绝缘老化、导致漏电、引起火灾。
上海市市场监督管理局认为,不合格原因有三: 一是生产企业对国家标准不理解,导致铭牌标示漏标错标,使用说明书内容不全。例如:产品的铭牌标志内容缺少型号或系列号、缺少电气参数、缺少相关的警告语或图示符号、甚至铭牌标志缺失;使用说明书中缺少相关警示说明、甚至使用说明书缺失。二是产品设计有缺陷,关键元器件选型不合理。例如:产品采用电极加热液体,柔性暖手器中缺少非自复位型热断路器。三是生产企业为节约成本偷工减料。例如:柔性暖手器没有防止暖手器内气压过高的保护装置,产品的采用不符合标准要求的电源线。
上海市市场监督管理局提示,电热暖手器主要有硬壳暖手器和柔性暖手器二种,电热暖脚器主要有暖脚器和热脚垫二种,消费者在选购和使用应注意:1、选购时,应选择有合格证明,铭牌标识齐全,附有检测报告的电热暖手(脚)器。2、对于电热暖手器,选购时应特别注意两点:一是应选择非电极式的产品(可以通过手捏的方式判断,如果为电极式的,可以分辨出里面发热体是一个基座带两个棒)。二是应选择购买有防爆夹的产品(如发生故障,可以自动断电)。3、若柔性暖手器内液体泄漏,应立即停止使用;充电时候要将硬壳暖手器放置在耐热的物体上,严禁放在床上充电。儿童应在成年人指导下使用。4、电热暖脚器如有损坏的迹象时,应立即停止使用;禁止给动物取暖;应按说明书规定进行清洗或清洁;使用暖脚器前必须脱掉户外穿的鞋子。(中新经纬APP)
版权及免责声明:凡本网所属版权作品,转载时须获得授权并注明来源“融道中国”,违者本网将保留追究其相关法律责任的权力。凡转载文章,不代表本网观点和立场。
延伸阅读
版权所有:融道中国