play中国工程院回应茅台总工入围院士候选人名单:还不是有效候选人。向前向后原标题:茅台要出院士了?两年增选一次的工程院院士是如何产生的
入围仅在贵州省科协层面,“白酒院士”远未成真。
新京报记者许诺编辑 李薇佳 岳彩周 校对 赵琳
据人民日报消息,2月18日,就茅台集团总工程师王莉入围院士候选名单一事,中国工程院有关部门负责人作出回应。其表示,目前,王莉尚处于地方科协推荐公示阶段,还不是中国工程院2021年院士增选有效候选人,中国工程院“将继续关注相关情况”。
新京报记者查询中国工程院官网的院士增选流程发现,王莉的“入围”尚处于“学术团体提名”的阶段,的确尚未进入有效候选人名单。即便进入名单,也还要经过两轮评审会议和全体院士投票终选等流程的筛选,最终当选的概率也相当低。以2019年为例,当年的531位有效候选人中,只有75位最终成为中国工程院院士,当选比例仅为14%。
而王莉在入围阶段就受到舆论关注和争议,无疑给她的院士增选之路蒙上了一层阴影。

入围仅在贵州省科协层面,“白酒院士”远未成真
中国工程院相关负责人在回应中指出,根据院士增选工作相关规定,中国科协提名是院士候选人产生渠道之一,具体程序是经地方科协推荐、中国科协组织遴选、报经中国工程院主席团审议通过后方可成为有效候选人。
而中国科协则指出,此事目前还处在贵州省科协的公示阶段,待公示结束后,贵州省科协还会根据反馈的情况组织专家进一步审核。审核结束后,才会通过相关渠道报送至中国科协。
上述两个机构的回应总结起来就一句话:流程还没走到我这里,“与我无瓜”。
而在茅台集团2月17日发布的微信公众号文章中,开篇也提到是“多个推荐单位公布了2021年两院院士候选人拟推荐名单”。只是,集团总工程师、首席质量官王莉入围的这个“中国工程院增选院士名单”,并非普通人认知中的正式候选人名单。
而贵州省推选中国工程院院士候选人领导小组办公室通过贵州省科协官网发布《关于贵州省推荐2021年中国工程院院士有关情况的通报》表示,贵州省2021年中国工程院院士候选人拟推荐的4名人选均符合申报资格条件,近日正在公示,有任何意见和建议,都可“直接向我们反映”,同时“也将按照有关规定认真研究,精心完善推选工作”。
截至发稿,茅台方面对王莉入围院士增选推荐公示一事尚未进行官方回应。在茅台集团官网上的“领导简介”栏目里,王莉位列9位公司领导的最后一位,职务是总工程师。

公开资料显示,王莉为1972年生人,1994年毕业于西北轻工业学院(现陕西科技大学)食品专业,现为茅台集团总工程师、首席质量官,研究员,研究方向为发酵与轻工生物技术。
集团官网介绍,王莉主持并参与了多项重要科研项目,获得了多项国家级、行业和贵州省级奖项,享受国务院特殊津贴,并有“中国酒业大师”“首席白酒品酒师”“中国评酒大师”等称号。
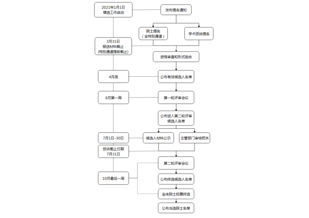
工程院院士不仅是荣誉称号,每两年增选一次,历时长达10个月
对于王莉的学术和工程能力,普通大众并不能客观评判。此事之所以造成舆论热议,一是“院士”这样代表最高科学工程成就的身份与“白酒”的行业形象存在较大反差,二是股价、市值屡创新高的茅台,在贵州当地的影响力不言而喻,王莉的入选,究竟是因为自身的成就还是因为茅台的影响力,也成为舆论关注的焦点。
事实上,早在2月9日,贵州省科协就在其官网上发布《关于2021年中国工程院院士贵州省候选人拟推荐对象的公示》,显示王莉和另外三位候选人入围。而直到2月17日,茅台集团官方微信公众号“贵州茅台”宣布这个“喜讯”之时,该消息才引起社会的广泛关注。
“能够入选两院院士,这是一项崇高的荣誉,也是对他们过去为科学事业做出的卓越贡献的高度认可。”在上述微信公众号文章中,撰文者难掩喜悦之情,但是“院士”的身份,事实上并不只是“荣誉”。作为中国工程技术界“最高荣誉性、咨询性学术机构”,中国工程院属于国务院直属事业单位,其职能包括“对国家重要工程科学技术问题组织开展战略性研究、提供决策咨询”“促进全国工程科学技术界的团结与合作”“组织开展工程科学技术领域的学术交流与合作”等。
而成为院士,也需要经过相当严格的标准和复杂的程序。根据2020年12月10日中国工程院主席团会议审议通过的《中国工程院院士增选工作实施办法》,可被提名为院士候选人需要“在工程科学技术方面作出重大的、创造性的成就和贡献”。《实施办法》对这句话的进一步解释是,候选人在某工程科技领域要有重大发明创造和取得重要研究成果,并有显著应用成效;或在重大工程设计、研制、建造、运行、管理及工程技术应用中,创造性地解决关键科学技术问题,作出重大贡献;或为重要工程科技领域的奠基者和开拓者等。

中国科协负责学术团体提名,今年增选院士不超过88位
中国工程院官网显示,该院目前共有院士900人,其中年龄在80岁以上的“资深院士”438人,外籍院士91人,9个学部各有多则129人、少则60人的院士规模。院士增选每两年(奇数年)进行一次,每次增选总名额及其分配,由主席团研究决定。2021年的增选,将选出不超过88位新院士。
院士的增选过程,从当年的1月,一直要持续到10月,过程不可谓不复杂,更加凸显了这一身份的严肃性。提名候选人的渠道则分为两种:院士提名和学术团体提名。根据规定,候选人可单独通过院士或有关学术团体提名,也可以同时通过以上两种渠道提名,提名不受理个人申请。
院士提名方面,每次增选每位院士至多可提名3位候选人。院士要对提名行为负责。候选人获得3位院士的提名方为有效,且仅能接受3位院士的提名,其中本学部院士应不少于2位。年龄超过65周岁的候选人,获得6位院士的提名方为有效,且仅能接受6位院士的提名,其中本学部院士应不少于4位。
而在学术团体提名方面则由中国工程院委托中国科协组织。其中中国科协所属的有关全国学会负责推荐本学科(专业)领域的候选人,各省、自治区、直辖市和新疆生产建设兵团科协负责推荐所属行政区域的候选人,中国科协组织对以上两种方式推荐的候选人进行提名。中国工程院根据每次院士增选的名额,对中国科协报送候选人的名额作出规定,并在当年增选通知中明确。
王莉此次获得公示的入围,即属于上述“学术团体”提名中的省级科协推荐所属行政区域的候选人。2021年的增选中,中国工程院规定,中国科协报送候选人的总名额不超过166名。王莉能否入围这个166人名单,目前还是个问题。
即便能够进入中国科协报送的候选人名单,也不意味着王莉将成为今年院士增选的正式候选人,等待她的,还将有持续多个月的多轮评审。从前期舆论讨论的情况来看,王莉的后续评审,也将受到外界的高度关注。
观点
“茅台候选院士”需经得起舆论审视
文/马小龙(媒体人)编辑 陆玖校对 赵琳
茅台要出院士了?这成了这两天备受关注的话题。
据媒体报道,2月17日,茅台集团总工程师、首席质量官王莉,入围中国工程院增选院士名单。消息一出,舆论沸腾。
虽然进入候选名单不等于入选,但茅台总工程师的“中国头号酒企高管”与院士头衔的分量,在很多人眼中并不匹配。
也因如此,名单公布后,很多人调侃,“茅台入选了,我二锅头表示不服”,“酱香科技,饮领全球”……调侃背后,则是不解。
平心而论,茅台总工程师是否够格入围增选院士名单,是个专业问题。从科学角度讲,对于专业议题,理应专业的归专业,不该轻易被情绪化讨论裹挟。
在此事中,需要明确的是,白酒属于食品,食品科学属于工学,食品制造工艺同样需要技术含量。
资料显示,王莉主导研发的“白酒风味物质剖析及应用建设”项目,首次运用风味化学的思路研究酱香型白酒,将感官分析与仪器分析相结合,形成了系统性的酱香型白酒风味研究方法,使酱香型白酒的分析研究从单纯的微量成分分析全面上升到风味研究时代。
该项目成果经贵州省科技成果鉴定为“国际领先水平”,项目的成功还直接促成了中国白酒169计划的产生和发展,为行业科技发展做出了重要贡献。
王莉本人也获得了不少荣衔,如先后获得国家技术发明二等奖、国务院特殊津贴专家、国家白酒评委、国家酿造高级评酒师等荣誉,获评轻工“大国工匠”称号。
在网上,有人认为:如果只是分析茅台酒的成分,那是普通化验员该干的事;如果是策划了品牌包装,那是企业营销部要干的事。如果是改善了口感,那是酒厂技术员要做的事。这或许是“外行评价内行”,且是架空事实的评价,未必公允。
还有人认为,眼下国家需要的是在核心技术领域攻坚克难,解决卡脖子难题,酿酒技术显然跟“国之重器”类的核心技术不沾边,很难代表“科技兴国”的战略方向,让她入围院士名单有些轻佻。但这忽略了“两院”院士学术背景构成的多元性——研究芯片、智能技术的顶尖学者该获得肯定,酿酒工艺的顶级专家同样可以获得认可。
在此背景下,罔顾王莉的学术水准,将其简单概括为“一个酿白酒的,也来参选连袁隆平都曾三次落选的院士”,显然有失偏颇。
但就算“业余的指导专业的”不合理,在院士头衔属于国内科学工作者的顶配级荣衔的情况下,茅台总工程师入围增选院士名单,显然也应经得起舆论监督与审视。
首先,王莉钻研的发酵与轻工生物技术,是否算得上“重要工程科技领域”?其成果算是“重大发明创造”吗?
两院院士参选标准中有个较为模糊的原则是:“在工程科学技术方面做出重大的、创造性的成就和贡献。”
中国工程院的细化解释则是:候选人在某工程科技领域有重大发明创造和取得重要研究成果,并有显著应用成效;或在重大工程设计、研制、建造、运行、管理及工程技术应用中,创造性地解决关键科学技术问题,做出重大贡献;或为重要工程科技领域的奠基者和开拓者。
问题来了:王莉主导研发的“白酒风味物质剖析及应用建设”项目,固然达到了行业领军水平,但这是否达到了院士评选基本的硬核指标?
其次,王莉本人的学术造诣,是不是达到了入围院士的应有水准?
专业人士在检索发现,公开的学术成果中,能够明显与这位王莉女士对应上的论文并不算多,在能够查询到的多篇著作中,也鲜有独著。
就此去看,她的学术造诣究竟有没有达到入围要求,显然需要更多说明。
更重要的,还有“两院”院士评选通常会彰显科学正向的价值取向,而白酒在公众眼中的形象却没那么“正向”。以至于有人将其跟“烟草院士”相提并论,依据是烟酒不宜多食用,而这些研究带来的实际效果却与此相悖。
正因如此,此前辐辏在“烟草院士”身上的争议,如今又在这起事件中出现。
据新京报报道,包括王莉在内的候选人名单,是在2月8日举行的贵州省推选中国工程院院士候选人评审会上确定的。评选材料审核组审核的材料包含重要科技奖项、发明专利、论文著作、工程设计等方面的重要成果。
鉴于此,作为推荐方的贵州省科协,显然有必要对舆论关切作出必要的回应,给公众应有的解释与说法——倒不是说,其推荐必定有问题,只是基于保障公共利益原则,针对公共事务引发的疑虑作出必要的回应。
虽然这里面涉及的很多专业门道,人们未必看得懂,但借此科普一下相关方面的知识,也不乏益处。
需要强调的是,“两院”院士入围与评选,自然应该以专业人士的意见为主,其选拔标准也应是向着专业化的方向发展,不以年龄、资历和行业等因素作为限制条件。呼吁当地有关方面出来做回应,不是让专业评选屈从于舆论判断,只是重申其结果要经得起拷问。
希望这份回应,不会缺席,更不会迟到。
版权及免责声明:凡本网所属版权作品,转载时须获得授权并注明来源“融道中国”,违者本网将保留追究其相关法律责任的权力。凡转载文章,不代表本网观点和立场。
延伸阅读
版权所有:融道中国