一周开出约50张罚单 直指信贷资金违规流向股市


来源:中国证券报-中证网   时间:2021-02-06 10:39:24


2月第一周短短5个工作日,银保监会就开出约50张罚单(以罚单挂网时间为统计口径)。

机构被罚原因也是令人大开眼界,既有因信贷资金流向股市被罚,也有因变更营业场所未经批准被罚,更有给予投保人保险合同约定以外的其他利益被罚……

信贷不规范成罪魁祸首

中证君发现,被罚银行中,多家都是因信贷问题而被罚。

例如,浙江稠州商业银行丽水云和支行因贷前调查不严,贷后管理不到位,信贷资金被挪用被罚25万元。

浙江云和农村商业银行则因“信贷资金流入证券市场”等,被罚25万元。

图片来源:银保监会官网图片来源:银保监会官网

贵州银行六盘水分行因信贷资金借道“置换股东借款”流入房地产开发企业、用贴现资金开立定期存单并质押、用于开票虚增资产负债规模被罚30万元。

图片来源:银保监会官网图片来源:银保监会官网

除信贷问题外,还有银行因虚假处置不良贷款被罚。

中国农业银行三亚分行被罚原因则更加“独特”,其高管朱立军因业务制度不完善、内控制度执行不到位,引发重大案件;员工行为管理不到位,员工异常行为排查流于形式;案件防控不力,引发重大案件而被直接取消银行业高级管理任职资格二年,罚款10万元。

图片来源:银保监会官网图片来源:银保监会官网

保险公司花式“领罚”

与银行多数因信贷问题被罚不同,保险公司的被罚原因则更加迥异。

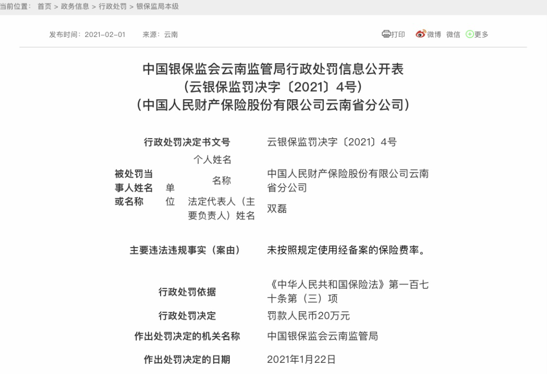
例如,中国人民财产保险股份有限公司云南省分公司和中国人民财产保险股份有限公司镇雄支公司因未按照规定使用经备案的保险费率,均被罚款20万元,且其负责人被警告并处罚款4万元。

图片来源:银保监会官网图片来源:银保监会官网

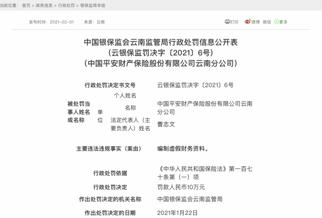
中国平安财产保险股份有限公司云南分公司则因编制虚假财务资料被罚10万元。

图片来源:银保监会官网图片来源:银保监会官网

还有因变更营业场所未经保险监督管理机构批准被罚的。

太平财产保险有限公司承德中心支公司则因给予投保人保险合同约定以外的其他利益被责令改正,并处以6万元罚款。

图片来源:银保监会官网图片来源:银保监会官网

还有这些机构也被罚

除银行、保险公司外,还有其他类型金融机构也在这一周内收到罚单。

中国东方资产管理股份有限公司浙江省分公司因超越授权办理业务,不良资产处置公告未披露重要担保情况被罚80万元。

中建投信托则因“贷前贷后审查不严导致大额信托贷款资金回流借款人他行账户并最终导致贷款资金用途与信托贷款合同约定不一致;未按照相关监管规定准确反映信托业务风险状况”被罚75万元。

承德庞大奥兴汽车销售有限公司因给予投保人保险合同约定以外的其他利益被责令改正,并处5万元罚款。

此外,还有几家保险销售公司因编制或者提供虚假的报告、报表、文件、资料;聘任不具有任职资格的人员等被罚。

  版权及免责声明:凡本网所属版权作品,转载时须获得授权并注明来源“融道中国”,违者本网将保留追究其相关法律责任的权力。凡转载文章,不代表本网观点和立场。

延伸阅读

最新文章

马斯克V.S薛其坤:立足当下 对人类未来展开无限想象 马斯克V.S薛其坤:立足当下 对人类未来展开无限想象

精彩推荐

图文观赏

众安在线扭亏为盈:2020年净利5.5亿 数字生活生态驱动增长 众安在线扭亏为盈:2020年净利5.5亿 数字生活生态驱动增长

热门推荐