来源:五谷财经
回顾2020年,“提价、提价、再提价”成为白酒行业的“主旋律”,而进入2021年,涨价依然还是“关键词”。
日前,泸州老窖国窖酒类销售股份有限公司向各片区经销商下发《关于国窖1573经典装价格体系的通知》,这打响了2021年白酒行业提价的“第一枪”。

文件显示,经公司研究决定,自2021年1月4日起,52度国窖1573经典装团购价建议1050元/瓶,零售价建议维持1399元/瓶;38度国窖1573经典装团购价建议750元/瓶,零售价建议999元/瓶。
在此之前,46度国窖1573经典装从2020年12月21日全国统一市场零售价格为1199元/瓶,团购建议价为880元/瓶。
换言之,近期,泸州老窖旗下国窖1573全系列完成了“提价”动作,在白酒行业资深研究员欧阳千里等第三方观察人士看来,这将一定程度上促进渠道打款,并推动泸州老窖2021年第一季度业绩增长。
高端白酒仍是双位数增长
在疫情影响的2020年,高端白酒的抗“疫”实力得到了验证,且在后疫情时代,高端白酒率先复苏,并引领白酒行业继续“结构性繁荣”。
从目前来看,作为中国高端白酒行业的“四朵金花”,国窖1573、普五、飞天茅台和青花郎2020年业绩继续保持了双位数发展势头,这直接提振了资本市场的信心。
在高端白酒销售、价格“水涨船高”的过程之中,也为梦之蓝M6+、智慧舍得、青花汾酒等次高端白酒发展提供了更大的空间,因此,白酒股仍是优质标的,股价不断创出新高,虽偶有调整,但依然不改中长期上涨行情。
2020年12月31日晚间,经贵州茅台初步核算,2020年度,公司生产茅台酒基酒5万吨,系列酒基酒2.5万吨;预计实现营业总收入977亿元左右,同比增长10%左右,其中本公司全资子公司贵州茅台酱香酒营销有限公司预计实现营业总收入94亿元左右(含税销售额106亿元左右);预计实现归属于上市公司股东的净利润455亿元左右,同比增长10%左右。
无独有偶!
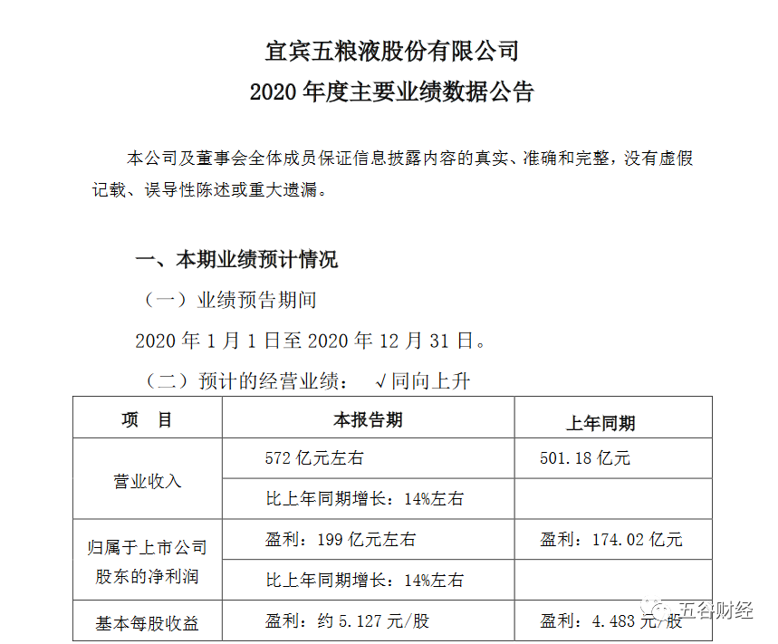
今年1月7日晚间,五粮液公开了2020年度主要业绩数据公告,2020年,五粮液营业收入约为572亿元,与去年501.18亿元相比,增长14%左右;归属于上市公司股东的净利润约为199亿元,相较于2019年174.02亿元,增幅在14%左右。

对此,五粮液方面表示,2020年,公司营业收入、归属于上市公司股东的净利润较上年同期实现增长,主要系公司核心产品(普五)销售增长所致。
截止2021年1月9日,泸州老窖尚未公开2020年主要业绩数据公告,但《五谷财经》获悉,2020年全年,泸州老窖归属于上市公司股东的净利润依然保持了双位数增长,且增幅高于贵州茅台和五粮液。
对此,安信证券在研报中表示,2020年泸州老窖前半段营收受到疫情影响相对较大,但第二季度以后恢复超预期,且利润弹性领先行业,第三季度归属于上市公司股东的净利润增幅更是达到了52.55%;2020年全年,泸州老窖不仅保持了销售、市场、体量的外延式增长,旗下国窖1573销售完成计划,更是呈现出品牌价值回归、保障要素升级、质量技术提高、文化实力提升、人才队伍充实的高质量、内涵式发展态势,为2021年打下了坚实基础和创造有利条件。
从中长期来看,白酒行业结构性景气仍将延续,在持续消费升级引导下,市场份额加速向龙头企业集中,得益于高端白酒,未来5年,贵州茅台、五粮液、泸州老窖和郎酒股份等龙头企业有望实现高确定性的量价齐升,增长空间也十分明朗。
提振2021年一季度业绩
在凭借高端白酒实现业绩腾飞的贵州茅台、五粮液、泸州老窖和郎酒股份的榜样力量之下,近年来,以中低端产品为主的白酒上市公司也不断推出高端产品,比如水井坊和老白干酒。
在白酒营销专家蔡学飞看来,这是因为国内中低端白酒市场急速萎缩,并且伴随着消费理性崛起,对于白酒的品牌要求增高,高端化有利于产品价值提升。
不过,高端白酒已经形成了“高壁垒、高门槛”的发展格局,除了国窖1573、普五、飞天茅台和青花郎,其他新入局者很难在高端白酒市场上“立足脚跟”,甚至还会竹篮打水一场空,比如水井坊旗下菁翠。
换言之,在高端白酒市场规模不断扩大的情况之下,国窖1573、普五、飞天茅台和青花郎的市场份额会进一步集中,这为其“量价提升”提供了沃土。
2021年伊始,泸州老窖旗下国窖1573打响了高端白酒提价的第一枪,可以预计的是,其他高端白酒也会陆续跟进。
在白酒营销专家、北京上兵伐谋品牌机构首席顾问刘立清看来,通过价格提升,国窖1573进一步稳固高端白酒品牌形象的同时,还欲以五粮液为标杆,进行品牌定位以及价格提升,不断缩小与五粮液在价格和品牌形象上的差距。
蔡学飞则表示,高端白酒提价为占据飞天茅台持续高位运行之后留下的高端市场价格带,也是名酒高端化的重要手段,背后是中国酒类消费结构升级,中国白酒社交、收藏与金融属性走强的结果。

值得关注的是,背靠着国窖1573,泸州老窖2020年利润保持了领先于行业的增长水平;同时,基于国窖1573的“量价齐升”势头良好,终端动销超出预期,这给了进一步提价的底气和信心。
“对于国窖1573而言,唯有提价才能挺价,唯有挺价才能实现国窖1573的新百亿目标;国窖1573涨价恰逢其时,2021年春节在2月中旬,此时涨价有利于经销商打款进货,提振2021年第一季度业绩,”欧阳千里告诉《五谷财经》,从泸州老窖的品牌来看,近年来品牌美誉度提升较快,无论是特曲,还是国窖1573,都在相应的消费人群实现有效覆盖,“浓香国酒”的品牌定位正在夯实。
版权及免责声明:凡本网所属版权作品,转载时须获得授权并注明来源“融道中国”,违者本网将保留追究其相关法律责任的权力。凡转载文章,不代表本网观点和立场。
延伸阅读
版权所有:融道中国