原标题:A股最惨烈控制权内斗!大舅哥上位前夕遭妹夫报案,莱绅通灵你该重新认定实控人啦!
市值风云
延康元年,公元220年,魏文帝曹丕掀翻了自己的妹夫汉献帝刘协的锅,立国号大魏。
曹丕可以说是历史上最成功的大舅哥,拱手拿下汉家天下,酒酣耳热,打嗝放屁之际,仍不忘揶揄“舜禹之事,吾知之矣”。
风云君今天要讲的是另一位大概率即将成功上位的大舅哥,却被妹夫使出杀手锏反击。
一、大舅哥通过妹夫离婚上位?
1月6日,莱绅通灵(603900.SH)公告,实控人沈东军沈老板后院着火,沈老板的配偶马峭女士于2019年11月20日向南京市秦淮区人民法院提起离婚诉讼,请求判令离婚并进行财产分割。
沈老板是莱绅通灵的控股股东之一,目前直接持有公司31.16%的股权。
沈老板的一致行动人大舅哥马俊目前直接持有公司25.13%股权,马俊妻子蔄(màn)毅泽直接持有公司5.55%股权,夫妻俩合计直接持股30.68%。
此外,沈东军和马峻共同控制的南京传世美璟投资管理有限公司(以下简称“传世美璟”)持有公司2.18%股权。

不考虑传世美璟持有的少量股权影响,沈老板直接持股仅比马俊夫妇仅多出0.48%,极为接近。
但如果法院最终判令离婚,财产分割后,沈老板的直接持股将骤降至15.58%,跟沈老板妻子同一阵营的大舅哥马俊拥有的表决权则可能直接飙升至46.26%,妥妥的新东家。
二、自古共患难容易,共富贵难
沈老板1969年生人,虽然资料显示是博士后学历,但参考从1987年18岁时就在旅行社任职的工作经历,应该是没上过大学。
由于头脑活泛,沈老板在上世纪90年代承包了其任职的南京航空公司旅行社业务,通过组织旅行团和票务,赚到人生第一桶金。
后来离职开了家柯达冲印店,打发时间找机会,直到遇到自己的贵人,岳父马崇仁。
马崇仁地质学出身,80年代下海做翡翠生意,是翡翠行业骨灰级玩家,业界教父级大佬,纵横中缅翡翠市场几十年,人送绰号“翡翠王”。尤其是在“赌石”领域,更是神一般的存在。
不甘平凡的沈老板和自己的大舅哥马俊一拍即合,决定进军珠宝行业,共同创立了莱绅通灵。马俊虽然是中国地质大学的专科生,但当时也算是高材生,一毕业就在珠宝公司呆了4年。
沈老板活络的经商天赋、加持岳父的资源以及大舅哥的专业,莱绅通灵最终在2016年11月成功上市。
沈老板的成功至少有妻子的马氏家族一半功劳,这也是上市时,代表了马氏家族利益的大舅哥夫妻在上市公司拥有几乎和沈老板相当的表决权的主要原因。
“君以此始,必以此终”,受益于妻子的家族资源,沈老板踏入珠宝行业,功成名就,登上人生巅峰。
目前,妻子已经提起离婚诉讼,就应了那句话:共患难易,共富贵难。
三、提起离婚时点和解禁日偶遇
根据网上新闻提到,沈老板妻子马峭提出离婚的主要原因是沈老板养小三,而且是在初犯时写了保证书之后不再犯。
你要是大舅子,叔叔婶婶可以忍,你也忍不了。
有意思的是,马峭是在2019年11月20日向南京市秦淮区人民法院提起的离婚诉讼,仅一天前,2019年11月19日,莱绅通灵刚刚公告首发上市限售股即将于2019年11月25日解禁。
如此看来,马峭等这天等了很久。
据证券时报报道,马峻曾在接受采访时指出,其妹妹马峭早在2019年11月20号就起诉与沈东军离婚,如果分割财产,可能导致上市公司实际控制人发生变化。
而莱绅通灵披露这件事是2021年1月6日,整整延迟了1年多。
沈老板对此的解释是:
“法院有可能判离,也有可能判不离。我们还在做婚姻的挽回,如果法院判不离婚,或者我们和好了,她又撤诉了,我们是不是就成了愚弄投资人了。”
这属于涉及实际控制权的重大事项,不披露才是愚弄投资人。
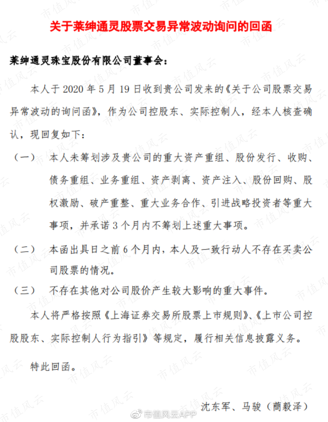
2020年5月19日,在收到交易所股票异常波动问询时,沈老板和大舅哥夫妇均表示一切正常,该披露的我们都披露了。

表面上一片祥和,底下上早已暗流涌动。
四、沈东军上演最猛烈反击
2020年12月30日,莱绅通灵公告董事马骏夫妇被有关机关调查。
2020年7月,南京市税务局第一稽查局在对公司例行检查中,发现公司在2005年至2015年期间(上市前)有税务违法嫌疑,嫌疑人主要为董事马峻先生、董事蔄毅泽女士;
莱绅通灵高度重视并启动自查,发现在上述期间内与供应商的交易中,进货金额与付款金额存在较大差异,因此怀疑董事马峻先生、董事蔄毅泽女士侵占公司财产,涉嫌职务侵占;
莱绅通灵于2020年11月20日向南京市公安局雨花台分局进行了报案,并于当日收到受理通知。
莱绅通灵向公安机关报案很迅速,对外公告却是在40天后,整整晚了40天。要知道,马峻、蔄毅泽也是上市公司的实际控制人。
沈老板可不是汉献帝,陈年旧事,沈老板在失去控制权使出杀手锏,你们让我下台,我先让你们都被抓进去。
五、本质上实际控制人已变更
事实上,早在2020年8月17日召开的董事会会议上,双方就已经剑拔弩张。
沈老板提名自己的亲信,2020年7月31日刚取得董秘资格证书的刘昆担任董秘,但马骏夫妇提出明确反对,一是质疑刘昆的业务能力,二是公司明明还有其他四位长期持有董秘资格证的优秀同志。
但明显沈老板在董事会更受支持,最终以6票同意,2票反对通过。
2021年1月5日,公告沈老板涉诉前一天,刘昆辞去公司董秘职务。
那么问题来了,根据公司年报,沈老板和马骏夫妇是公司的实际控人,对上市公司而言属于共同控制。但是,目前来看已经打的不可开交,在董事会表决事项上已经出现明显分歧的背景下,这个共同控制的基础应该已经不复存在了。

如果沈东军最终离婚,股权被法院平分的话,即使沈老板的妻子马峭不和兄长马骏结成一致行动人,那沈东军的股权比例也大幅低于马骏夫妇,届时马骏夫妇被认定为实际控制人的可能性极大。
在沈东军尚未离婚的背景下,沈东军和马骏夫妇在董事会表决事项上出现分歧,而且双方已经明显闹翻了,这还算哪门子共同控制?
按照双方各自约30%的持股比例,双方还谁也不服谁,莱绅通灵应该被认定为无实际控制人状态。
莱绅通灵的迟迟不就实际控制人问题进行重新认定和公告,这才是上市公司目前最大的信披问题。
版权及免责声明:凡本网所属版权作品,转载时须获得授权并注明来源“融道中国”,违者本网将保留追究其相关法律责任的权力。凡转载文章,不代表本网观点和立场。
延伸阅读
版权所有:融道中国