原标题:2020年最后一天,银保监会通报30家寿险公司:剑指长险短做、噱头营销、续保约定不合理等,继续关注“开门红”等关键节点!
来源:13个精算师
刚刚
银保监会点名通报

①18家寿险公司11项产品问题
长险短做、噱头营销
费率厘定存在较大利率风险等
②17家寿险公司监管报告报送有问题
③“开门红”在即 银保监会连发三文,规范市场发展
大家需要关注,见第三部分
★ 通报30家寿险公司★

注:上表对于报告报送问题和产品问题都被点名的公司,已经进行了去重处理,故而是30家寿险公司。
2020年,银保监会人身险部已经先后3次通报了人身险公司的保险产品问题,1月初,通报了19家险企,7月初,通报了20家险企。参见《刚刚,银保监会批评20家寿险公司:新华保险销售误导问题,引发非正常退保风险!》

此次,正值年末,各家险企在“开门红”大战中打的如火如荼之时,银保监会又通报30家寿险公司的产品和监管报告报送问题。
这是不是有点“敲山震虎”的味道,为什么这么说?
因为,近期银保监会已经先后下发两个文件,指导险企“开门红”展业,此次被通报的17家寿险公司报送的报告问题,就与其中一个文件有关,后面我们细说。
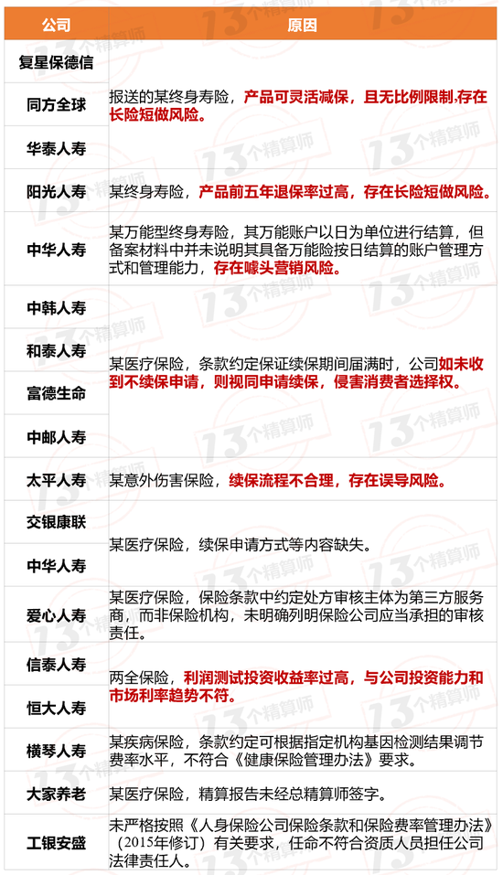
先看一下,这次因11项产品问题,被通报的18家寿险公司!
★ 十一类问题:长险短做★
测试收益率过高,与实际不符

1.信泰人寿、恒大人寿:费率厘定存利率风险,与公司投资能力不符!
此前,人身保险业评估利率专家咨询委员会曾表示“长期利率走势与经济增速相匹配,受生产要素、债务水平、全球市场环境等因素影响,长期利率中枢大概率呈震荡下行趋势。”
在这样的发展背景下,监管也是格外重视保险公司的负债结构,防范利率风险。
此次,信泰人寿和恒大人寿,被通报是因为,有2款两全保险,利润测试投资收益率过高,与公司投资能力和市场利率趋势不符。
关于险企的投资能力,可以用投资收益率做参考,参见《81家寿险公司,投资收益率排行榜!》。
2.产品设计问题,仍是重点:长险短做、噱头营销,都不可以!
一直以来,监管对于寿险产品的“长险短做”问题格外重视,预定退保率畸高、现金价值设计不合理等都曾反复被提及。
此次,又有四家公司被点名,有长险短做问题!
复星保德信、同方全球、华泰人寿,是因为某终身寿险,产品可灵活减保,且无比例限制,存在长险短做风险。
阳光人寿,是因为某终身寿险,产品前五年退保率过高,存在长险短做风险。
此外,中华人寿还被指存在噱头营销风险,因某万能型终身寿险,万能账户以日为单位进行结算,但备案材料中并未说明其具备万能险按日结算的账户管理方式和管理能力。
今年,银保监会对万能险的利率格外关注,此前,还因多家寿险公司万能险利率过高,约谈了公司总经理和总精算师。
所以,在这个利率下行的大背景下,险企在产品设计的时候,仍需谨慎。
★ 银保监会连发三文 ★
“开门红”在即,加大监管力度
格外需要注意的是,算上今天的通报,近两月,银保监会已经就人身险公司产品发展,下发了三个文件。
①10月29日,银保监会人身险部下发《关于加强规范管理促进人身保险公司年度业务平稳发展的通知》
②12月15日,银保监会人身险部下发《关于做好2021年满期给付与退保风险排查和客户服务工作的通知》
③12月31日,银保监会人身险部下发《关于近期人身保险产品及监管报告报送有关问题的通报》
1.防范化解满期给付与退保风险!
12月15日,为防范化解满期给付与退保风险,人身险部下文,要求险企重点排查四类业务与产品和三大渠道。
①重点排查的四类业务和产品
5年期以下产品:防范短期内集中退保可能造成的流动性风险。
保单收益可能低于客户预期的产品:防范因保单收益不及客户预期可能引发的投诉纠纷风险。
期交产品:筛查有风险的期交产品。
前期可能存在销售误导问题的产品:易引发非正常给付和退保风险的产品。
②重点排查的三大渠道
银邮代理渠道:重点关注三类,存在“信贷捆绑销售”的网点、存在销售误导的网点、已终止代理合作关系的网点。
经代渠道:排查失效保单和退保保单、测算有无套利空间;关注经代公司是否存在经营风险,是否存在销售误导行为、整体套利行为;排查由此导致的潜在退保风险。
个险渠道:针对绩优业务员的保单、孤儿单,排查失效保单、老年投保人保单;关注由于个险营销员存在销售误导行为或对产品讲解不透彻导致的潜在退保风险。
2.2021年“开门红”在即,监管要求摒弃“片面追求规模和业绩、以高费用换取短期业务发展”!
10月29日,为规范寿险公司2021年的“开门红”业务发展,人身险部下文,要求险企上报业务计划,并要求险企摒弃片面追求规模的经营思想!
①摒弃片面追求规模的思想,突出保险产品的保障功能,严格规范销售行为!
摒弃片面追求规模和业绩,以高费用换取短期业务发展的经营思路:合理规划全年发展任务,平衡业务发展节奏,有效防控经营风险,促进人身保险市场平稳健康高质量发展。
突出保险产品的风险保障功能,不断优化产品供给:险企应当从消费者的需求出发,以保险基本原理为根本,严格按照产品监管制度要求开发设计人身保险产品,满足消费者真实需求,切实保护保险消费者合法权益。
严格规范销售行为:险企要将合适的产品销售给适当的客户。对于保险产品进行组合销售的,应根据消费者需求和经济承受能力合理规划,明确告知并确保消费者能够单独购买任一主险产品。
②对以下六类违法行为,重点查处!
产品错配、捆绑销售:承保过程中异化保险产品功能,将不同保险产品功能错配,进行捆绑销售。
虚假宣传、炒停:险企分支机构及销售从业人员通过短信、微信、朋友圈等制造传播虚假信息进行销售误导。
预收保费后不如实告知:对投保人隐瞒与保险合同有关的重要情况,预收保费后不如实告知保险责任开始时间及退保损失。
夸大责任和收益:在宣传、销售新型产品时,仅按照高、中档水平演示保单账户利益。
此外,还有给予投保人、被保险人、受益人保险合同约定之外的利益,以捏造、散布虚假事实等方式诋毁同业商誉,对同业人员进行“恶意挖角”等。
3.17家寿险公司,报告报送有问题!
就是上文提到的,要求各寿险公司上报的下年度业务发展计划,仍有公司报送有问题。
所以,此次被监管点名,具体情况如下:

2020年,寿险业的展业有多难,相信大家都有体会,从行业保费增速看,也是艰难爬坡,预计年末应该在6.7%左右,与以往的高增速相比有很大落差。
参见《2020年的保险业有多难?31家险企董事长变更,行业增资仅163亿,罚款较去年翻倍达2.5亿,保费增速经历过山车~》。
所以,从10月开始,已经有不少寿险公司,在加大力度推动“开门红”,参见《19家寿险公司,连续三年超越市场,且盈利!》。
举个最明显的栗子,近期不少重疾险产品又火了,尤其是那些所谓的“爆款”。
然而,不少险企为了业绩,在12月初,已经下发通知,凡是12月签单的重疾产品,起保日期均从2021年1月1日开始。
对于这类问题,为了避免销售争议,监管也在文件中,强调对险企预收保费后不如实告知保险责任开始时间及退保损失的,要加大处罚力度。
看到这儿,大家应该明白为什么开头,小编会说有点“敲山震虎”的味道了吧。
★ 两大关键节点★
“开门红”、新政策实施等
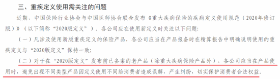
1.监管提示:重疾定义使用需关注的问题!

大家都知道,今年2020版重疾定义已经下发,参见《重磅!新版重疾定义和发生率表今日公布:甲状腺癌没剔除,从新旧发生率表对比看价格有望下降!》。
对于新重疾定义使用需要关注的问题,监管也给出了提示,如上图所示。
小编,主要为大家解释下第二条,已经报备的防癌险产品等,是可以不采用新定义的,因为其不属于重大疾病保险产品。
所以,监管强调险企要在使用此类产品时,要和消费者说明清楚,避免出现不同类型产品因定义使用不同,给消费者造成误解,产生纠纷。
2. 监管持续监测,尤其是“开门红”等关键节点!
此外,银保监会还在文件中表示,要在行业“开门红”、新政策实施等关键节点,对各公司产品开发、销售等行为进行持续监测!
坚决打击保险公司违规开发保险产品、产品炒停、误导宣传等行为,对发现的违法违规问题,将依法对公司采取监管措施或行政处罚,并严肃追究有关人员责任。
①持续加强产品管理
各人身保险公司应当认真落实有关产品监管政策规定,各层级产品管理人员在产品开发报备工作中要切实把好审核关。
总精算师应当落实好产品审核把关的第一责任,通过产品回溯等方式及时发现产品定价、销售存在的问题和不足,及时进行修正完善,切实维护消费者的合法权益。
②严格落实监管要求
各人身保险公司应当严格按照《关于加强规范管理促进人身保险公司年度业务平稳发展的通知》(人身险部函〔2020〕577号)要求,及时全面报送2021年业务发展计划,信息不全的应及时补报,同时加强业务管理和销售行为管控,防范误导风险和激进经营风险,维护稳定经营和消费者合法权益。
版权及免责声明:凡本网所属版权作品,转载时须获得授权并注明来源“融道中国”,违者本网将保留追究其相关法律责任的权力。凡转载文章,不代表本网观点和立场。
延伸阅读
版权所有:融道中国