play向前向后来源:央视财经
朋友们,今后再也不用担心长辈用不来智能手机App了,工信部宣布,常用的App将要进行适老化改造啦!
△央视财经《经济信息联播》栏目视频
据工信部统计,我国使用手机的老年用户约2.74亿,其中,使用智能手机上网的老年用户约1.34亿。这就意味着,全国或有近1.4亿老人并没有触网。正是为了让这些老年人,能够更好地使用信息技术,大量适老化的互联网应用,已经或即将推出。

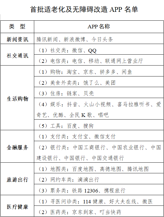
12月25日,工业和信息化部副部长刘烈宏宣布,工信部将于明年1月起进行为期一年的“互联网应用适老化及无障碍改造专项行动”,着力解决老年人、残疾人等特殊群体在使用互联网等智能技术时遇到的困难。首批将优先推动8大类115家网站、6大类43个App进行适老化及无障碍改造。

首批网站和App进行适老化及无障碍改造
2021年1月起,工信部将在全国范围内开展为期一年的“互联网应用适老化及无障碍改造专项行动”。
首批将完成115个公共服务类网站和43个手机App的适老化及无障碍改造,覆盖国家相关部委及省级政府、残疾人组织、新闻资讯、交通出行、金融服务、社交通讯、生活购物、搜索引擎、旅游出行、医疗健康等领域。
滑动可查看↓


网站和App的适老化及无障碍改造,具体包括:
让老年人可以用到更多具备界面简单、操作简单等功能特点的服务产品,提升方言识别能力,方便不会普通话的老人使用智能设备。
让视力障碍人士用到更多具有大字体、大图标、高对比度文字以及兼容读屏软件等功能特点的服务产品;
让听力障碍人士用到更多配字幕以及兼容助听器等功能特点的服务产品;
让肢体障碍人士用到更多支持自定义手势、简化交互操作等服务产品。

工业和信息化部将组织持续对互联网无障碍水平进行测评,并纳入信用评价。
付款类操作将无任何诱导式按键
针对当前互联网应用中强制广告较多、容易误导老年人的问题,网站和手机App完成改造后的适老版、关怀版、无障碍版本,将不再设有广告插件,特别是付款类操作将无任何诱导式按键,以便各类特殊群体方便、安全地使用。

三大电信运营商实现老年人一键呼入客服服务
从12月25日开始,65岁以上老年人拨打三大电信运营商的客服电话,可以直接享用人工咨询服务,无需再经过复杂的语音提示和数字选择等操作环节。
此外,三大电信运营商所有线下营业厅都为老年人提供爱心通道,老年人进入营业厅将有专人引导并提供“面对面”温馨服务,无需再排队等候。

基本实现手机“老人模式”服务
根据工信部的要求,华为、小米、VIVO、OPPO等市场主流手机基本都已经具备“老人模式” “长辈模式”功能,可以提供大字体、大音量播放以及“远程协助”等服务,方便子女远程教老年人使用手机,让老年人看得见、听得清、用得了。

目前,一些互联网企业已纷纷推出了一些适老化服务和产品,包括一键观看、一键报警,开通亲友代支付和老年人健康档案管理功能,以及增强方言识别能力等,方便老年人快捷地获取信息和服务。
版权及免责声明:凡本网所属版权作品,转载时须获得授权并注明来源“融道中国”,违者本网将保留追究其相关法律责任的权力。凡转载文章,不代表本网观点和立场。
延伸阅读
版权所有:融道中国