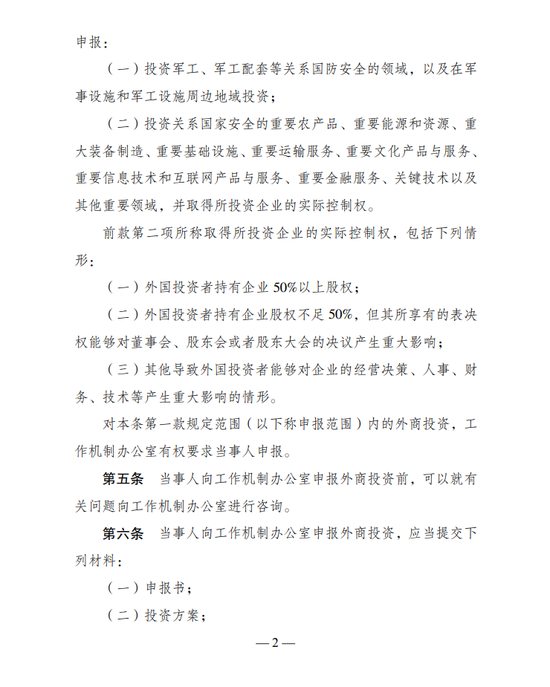
发改委:《外商投资安全审查办法》自2021年1月18日起施行
来源:发改委网站 时间:2020-12-19 16:39:48
发改委:《外商投资安全审查办法》已经2020年11月27日国家发展和改革委员会第13次委务会议审议通过,并经国务院批准,现予公布,自2021年1月18日起施行。





版权及免责声明:凡本网所属版权作品,转载时须获得授权并注明来源“融道中国”,违者本网将保留追究其相关法律责任的权力。凡转载文章,不代表本网观点和立场。
延伸阅读
-
来源:中国发展高层论坛中国发展高层论坛2021年会于3月20至22日在北京钓鱼台国宾馆线上线下同步举行。论坛主题为“迈上现代化新征程的中国”
2021-03-23
-
原标题:因副驾安全气囊的气袋折叠宽度不一致,英菲尼迪再度发起召回日产(中国)投资有限公司日前向国家市场监督管理总局备案了召回计...
2021-03-23
-
原标题:药卖不动了?修正药业进军酱酒“蓝海”作者:朱萍近日,据媒体报道,修正药业旗下修正酒业正在与茅台镇酒企洽谈,有意收购酱酒...
2021-03-23
-
投资研报【券商荐股精选】龙头股的“合理位置”与“安全边际”在哪里?周期股这一风险曝光【新能源汽车每日动见】上游资源价格涨跌分化...
2021-03-23
-
市场降温,百亿级私募却还在快马加鞭发产品,怎么回事?春节之后,A股市场情绪迅速降温,不过百亿级私募的发行节奏却并未明显放缓,反而...
2021-03-23
-
炒股就看金麒麟分析师研报,权威,专业,及时,全面,助您挖掘潜力主题机会!天喻信息三天狂涨43%,牵出两位神秘大佬的资本棋局来源:环...
2021-03-23
-
原标题:金融服务“三农”,乡村振兴票据来了!新华社北京3月23日电 题:金融服务“三农”,乡村振兴票据来了!新华社记者刘开雄近日,...
2021-03-23
-
原标题:清明出游人数超2019年同期三成,三星堆成清明假期热门景点新京报讯(记者 王真真)清明小长假即将来临,旅游公司的产品预订情...
2021-03-23
-
最新文章
-
马斯克V.S薛其坤:立足当下 对人类未来展开无限想象
-
精彩推荐
-
-
图文观赏
-
众安在线扭亏为盈:2020年净利5.5亿 数字生活生态驱动增长
-
热门推荐
-