11月25日消息,华润置地旗下华润万象生活公布配售公告,公司保荐人为建银国际、中金公司、花旗、高盛。全球发售5.5亿股,香港公开发售占比5%,股票代码1209,今日起开始招股,预计12月9日上市。

公告显示,预期全球发售中华润万象生活的发售价将不低于每股华润万象生活股份18.6港元,且不高于每股华润万象生活股份22.3港元(不包括1.0%经纪佣金、0.0027%证监会交易徵费及0.005%联交所交易费)。公司每手200股,以此计算,公司入场费为4504.9港元,目前已经获得足额认购,孖展额12.38亿港元。
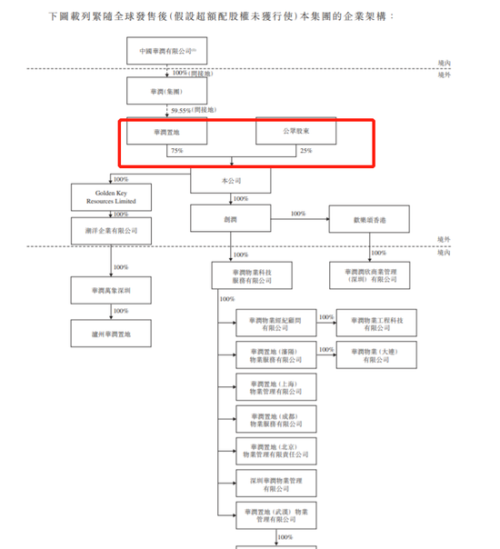
截至最后实际可行日期,华润置地直接拥有华润万象生活已发行股本的100%,华润(集团)间接拥有华润置地已发行股本约59.55%。紧随全球发售完成后,公司持股将变为75%。

公司业绩有所波动,2019年盈利3亿人民币,同比减少13.71%。具体情况如下:2017年、2018年及2019年,华润万象生活分别实现收入31.29亿元、44.31亿元及58.68亿元。同期利润分别为3.88亿元、4.22亿元及3.64亿元。截至2020年中期,公司实现净利3.39亿元,同比增长76.14%。

公司发行在外的股份合计22亿股,按18.6港元计算,公司市值409亿港元,按22.3港元计算,公司市值490.6亿港元。
版权及免责声明:凡本网所属版权作品,转载时须获得授权并注明来源“融道中国”,违者本网将保留追究其相关法律责任的权力。凡转载文章,不代表本网观点和立场。
延伸阅读
版权所有:融道中国