流拍了!这座上海核心地段大楼“双11”降价5亿再开拍
10月27日10时,位于上海市人民广场西侧的上海明天广场7至32层房产第一次拍卖以流拍结束。
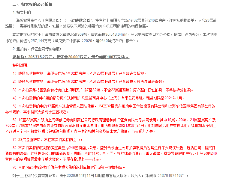
据拍卖平台显示,该处资产起拍价为25.71亿元,在为期1天的竞价周日内,共有514人设置提醒,有53862次围观,但无人报名竞价。
下一次开拍时间为11月11日12时,起拍价则从25.71亿元降至20.57亿元。

拍卖平台截图
公开资料显示,上海明天广场坐落于上海市黄浦区黄陂北路309号,占地面积11296平方米,由浦发银行旗下的大型国有独资综合性投资公司上海安联打造,于2003年竣工,总建筑面积129528.52平方米,共60层,高度282米。
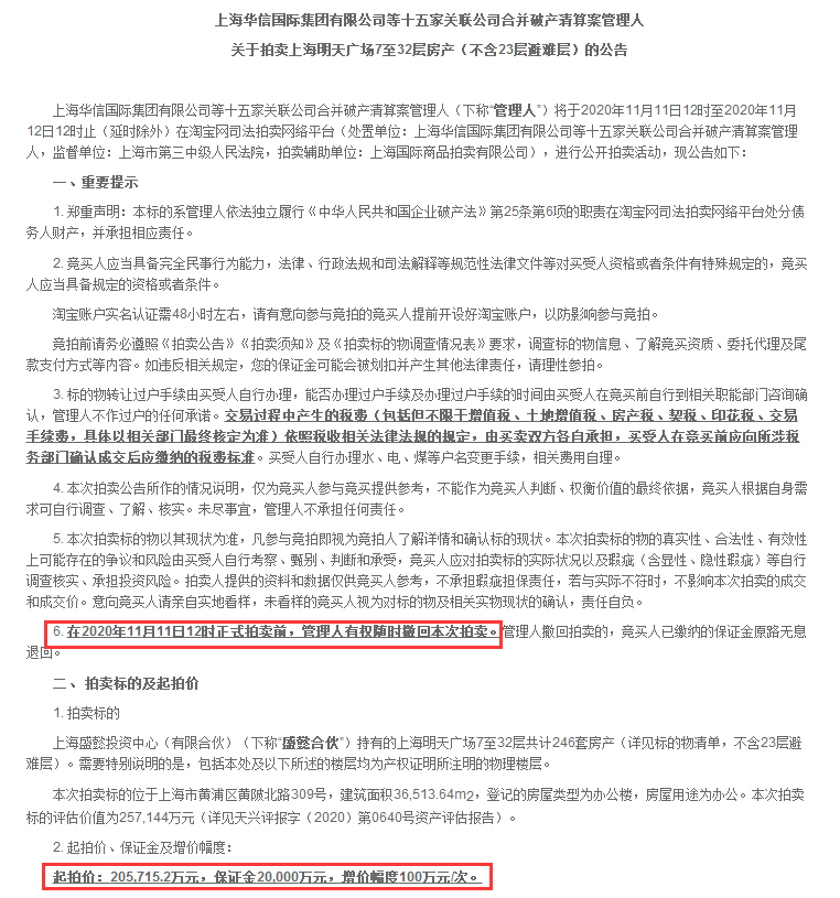
拍卖平台截图据了解,此次拍卖的标的上海明天广场7~32层初期房屋类型为246套酒店式公寓,房屋建筑面积合计36513.64平方米。2003年,华信国际旗下上海盛懿投资中心(有限合伙)通过公开拍卖取得上述246套房产,登记房屋类型为办公楼,房屋用途为办公,并将7~32层(不含23层避难层)改造为办公场所。
值得一提的是,此前,上海明天广场7~32层共计246套房产(不含23层避难层)均已被设立抵押,且均已被人民法院司法查封,该标的整体打包拍卖,不单独拆分拍卖。
拍卖平台截图目前,上海明天广场8层部分房产被马里兰商务中心(上海)有限公司承租,租赁期限至2021年1月;17层供管理人团队办公使用;19至22层房产现由上海华信证券有限责任公司行政清理组和甬兴证券有限公司共同使用,其中19层、20层、21层整层房产及705室、706室的房产由甬兴证券有限公司承租并继续使用,租赁期限至2021年3月31日,租期届满后租户有权续租,续租期限原则上不超过三个月,租赁期间(包括续租期间)内产生的相关租金均由出卖方收取,与买受方无关。24至32层为中国华信能源有限公司和上海华信国际集团有限公司的办公场所。

拍卖平台截图
据每日经济新闻此前报道,位于上海核心区域人民广场商圈的上海明天广场喊价曾一度高达32亿元。2005年就有消息称,摩根士丹利拟开价32亿元收购上海明天广场7~32层房产,但最终因为业主方单方面宣布停止出售,双方未进入实质性谈判。而那一次“犹豫”也让上海明天广场错失良机。在此后几年,该项目多次遭转手,2006年被转到上海国资委旗下的上海盛融投资手中。2010年底,该项目第7~32层房产挂牌拍卖,但最终未能成交。
版权及免责声明:凡本网所属版权作品,转载时须获得授权并注明来源“融道中国”,违者本网将保留追究其相关法律责任的权力。凡转载文章,不代表本网观点和立场。
延伸阅读
版权所有:融道中国