原标题:数据 | 全国多地通告别去喀什,4地升级高风险,核检人数已过半
文 | 李童 何苗
编辑 | 陈臣
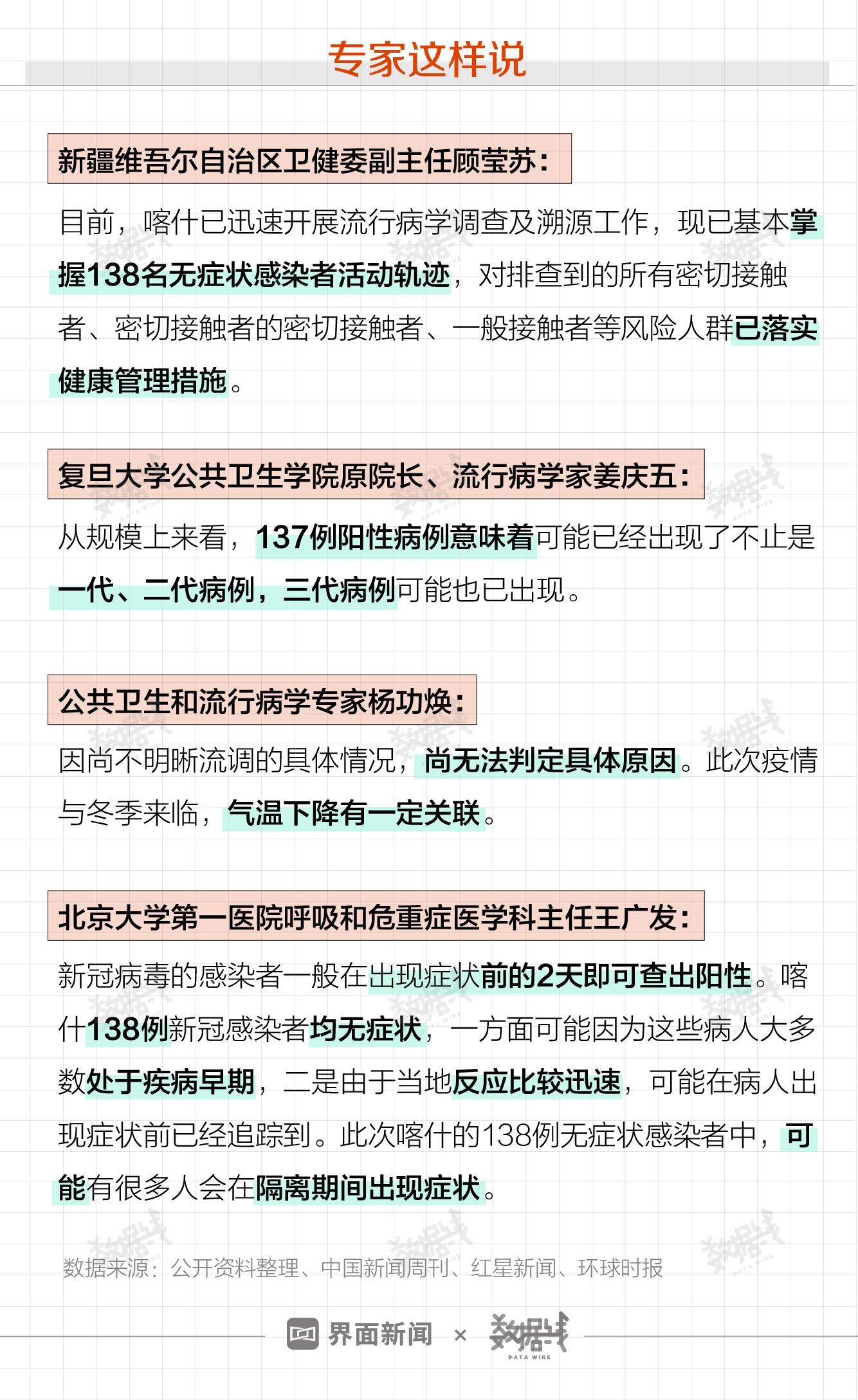
2020年10月24日,喀什地区疏附县对“应检尽检”人员进行定期检测中,发现1例新冠肺炎无症状感染者。截至10月25日14时,当地新增137人呈阳性,均与无症状感染者父母所在的工厂相关联。经专家诊断,均为无症状感染者。



据界面数据不完全统计,目前全国已有48地发布提示:如非必要,近期不要前往新疆喀什地区。同时,多地要求有喀什旅居史、与喀什人员有接触史的人员主动进行报告登记,并接受新冠病毒核酸检测。

据中共喀什市委宣传部数据,国庆长假期间全市共接待游客74.42万人次,实现旅游收入2355.34万元。
其中,喀什古城景区“双节”期间接待游客累计8.9万人次,10月4日接待游客达到1.5万人次,创单日接待游客最高纪录。喀什香妃园景区“国庆节”期间接待游客累计3.4万人次。据新疆日报和天山网,双节期间,喀什机场日均运送旅客6614人次,进港旅客以旅游者居多。

中秋国庆假期以来,已有山东青岛、广东花都、新疆喀什出现疫情反复。同时,随着国外疫情形势逐渐严峻,境外输入压力也在不断增加。
版权及免责声明:凡本网所属版权作品,转载时须获得授权并注明来源“融道中国”,违者本网将保留追究其相关法律责任的权力。凡转载文章,不代表本网观点和立场。
延伸阅读
版权所有:融道中国