农行分宜县支行被罚50万:违规为地方政府提供融资
来源:新浪财经 时间:2020-10-12 13:41:58
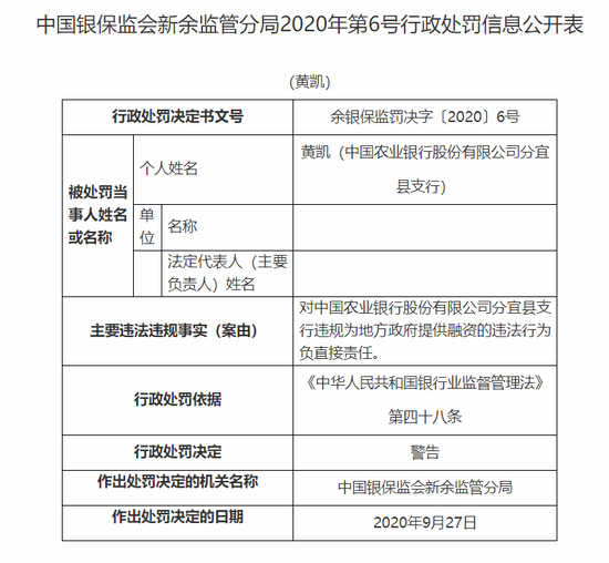
10月12日消息,新余银保监分局公布的行政处罚信息公开表显示,中国农业银行股份有限公司分宜县支行因违规为地方政府提供融资,被处罚款50万元。同时,相关责任人黄凯、刘璋对中国农业银行股份有限公司分宜县支行违规为地方政府提供融资的违法行为负直接责任,均受到警告处分。
以下为行政处罚信息公开表原文:


版权及免责声明:凡本网所属版权作品,转载时须获得授权并注明来源“融道中国”,违者本网将保留追究其相关法律责任的权力。凡转载文章,不代表本网观点和立场。
延伸阅读
-
来源:中国发展高层论坛中国发展高层论坛2021年会于3月20至22日在北京钓鱼台国宾馆线上线下同步举行。论坛主题为“迈上现代化新征程的中国”
2021-03-23
-
原标题:因副驾安全气囊的气袋折叠宽度不一致,英菲尼迪再度发起召回日产(中国)投资有限公司日前向国家市场监督管理总局备案了召回计...
2021-03-23
-
原标题:药卖不动了?修正药业进军酱酒“蓝海”作者:朱萍近日,据媒体报道,修正药业旗下修正酒业正在与茅台镇酒企洽谈,有意收购酱酒...
2021-03-23
-
投资研报【券商荐股精选】龙头股的“合理位置”与“安全边际”在哪里?周期股这一风险曝光【新能源汽车每日动见】上游资源价格涨跌分化...
2021-03-23
-
市场降温,百亿级私募却还在快马加鞭发产品,怎么回事?春节之后,A股市场情绪迅速降温,不过百亿级私募的发行节奏却并未明显放缓,反而...
2021-03-23
-
炒股就看金麒麟分析师研报,权威,专业,及时,全面,助您挖掘潜力主题机会!天喻信息三天狂涨43%,牵出两位神秘大佬的资本棋局来源:环...
2021-03-23
-
原标题:金融服务“三农”,乡村振兴票据来了!新华社北京3月23日电 题:金融服务“三农”,乡村振兴票据来了!新华社记者刘开雄近日,...
2021-03-23
-
原标题:清明出游人数超2019年同期三成,三星堆成清明假期热门景点新京报讯(记者 王真真)清明小长假即将来临,旅游公司的产品预订情...
2021-03-23
-
最新文章
-
马斯克V.S薛其坤:立足当下 对人类未来展开无限想象
-
精彩推荐
-
-
图文观赏
-
众安在线扭亏为盈:2020年净利5.5亿 数字生活生态驱动增长
-
热门推荐
-