多个租赁厂房存问题或将到期 产能利用不足的紫建电子仍欲大扩产


来源:界面新闻   时间:2020-09-30 18:38:41


原标题:IPO雷达| 多租赁厂房存问题或将到期,产能利用不足的紫建电子仍欲大扩产

记者|赵阳戈

产品用到华为、小米、OPPO等品牌上的紫建电子,带着自己的融资计划叩响了创业板的大门,一旦募投达产,紫建电子的产能将放大一倍。

不过从公开的数据来看,该公司目前尚未达产,扩产后如何消化,将考验公司操作。另外,紫建电子有不少租赁房产在近年内将陆续到期,这是否会影响到公司的生产经营,还有待观察。

产品用在华为、小米、OPPO等品牌上

先来看看紫建电子的主营,该公司从事的是消费类可充电锂离子电池产品的生意,产品容量主要在1000mAh以下,以各类小型消费类电子产品为主要应用领域,包括蓝牙耳机、智能穿戴设备(智能手表、手环、VR/AR眼镜等)、智能音箱、便携式医疗器械、车载记录仪等。

截至目前,紫建电子拥有68个专利技术(其中发明专利4项),其中2018年获得的发明专利“一种扣式可充电锂离子电池(专利号2016101072468)”为一种采用叠片工艺生产的扣式可充电锂电池,该产品成功打破了国外企业对扣式可充电锂电池的技术垄断和专利壁垒,这也使得紫建电子成了国内采用叠片工艺规模化生产扣式可充电锂电池的标志性企业。

来源:说明书来源:说明书

说起服务的终端品牌,紫建电子拥有的客户资源有一定积累,包括华为、小米、OPPO、vivo、FITBIT、哈曼(JBL、AKG等)、B&O、森海塞尔、Jabra、缤特力、索尼、LG、松下、先锋、铁三角、Marshall、3M、Anker、谷歌、亚马逊、网易等。

来源:说明书来源:说明书

数据显示,紫建电子2020年一季度前五客户的涉及金额占总营业收入比例45.48%,其中的万魔,经营自有耳机品牌业务和声学产品ODM业务,万魔与紫建电子合作项目主要为其ODM客户华为、小米、OPPO等品牌产品的耳机电池。第一大客户湖南国声与紫建电子的合作项目包括OPPO、华为、小米、镭蛇、酷我等下游品牌的耳机电池,湖南国声作为万魔的合作加工厂商之一,其与公司的大部分订单(包括OPPO、华为、小米项目)系由万魔指定湖南国声向紫建电子下达。紫建电子未来来自湖南国声的订单的规模一定程度取决于万魔与公司合作方式。

这个行业里参与者也很多,与紫建电子存在竞争关系包括VARTA Microbattery GmbH(瓦尔塔)、Amperex Technology Limited(ATL)、兴能高科技股份有限公司(兴能高:6558.TW),以及亿纬锂能(300014.SZ)、鹏辉能源(300438.SZ)、国光电器(002045.SZ)、欣旺达(300207.SZ)、赣锋锂业(002460.SZ)、丰江电池(837375)。不过说明书中似乎并没有市占率的相关数据。

有趣的是,在客户与供应商名单中,还有重叠的情况。据紫建电子描述,公司的原材料供应商共达电声(002655.SZ)的第一大股东潍坊爱声声学科技有限公司是公司客户万魔的全资子公司,公司自2019年起向共达电声采购耳机保护板。紫建电子的机器设备供应商潍坊路加精工有限公司为公司客户歌尔股份(002241.SZ)的全资子公司,自2019年起公司向潍坊路加精工有限公司采购机器设备和配套的低值易耗品。直可谓,世界真小。

扩产与消化

此番,紫建电子计划向社会公众公开发行不超过1770.08万股人民币普通股股票,发行后,募集资金将按照轻重缓急顺序投入“消费类锂离子电池扩产项目”、“紫建研发中心建设项目”、“补充流动资金”这3个项目上,合计拟投入4.88亿元的募资,其中的“消费类锂离子电池扩产项目”,拟投入募资金额就为3.18亿元。

来源:说明书来源:说明书

据紫建电子描述,“消费类锂离子电池扩产项目”是对公司硬壳扣式电池、软包扣式电池、方形电池等产品的扩产,项目设计产能为年产各型电池产品8586万只,计划分三年达产,投产首年(T2年下半年)实现达产30%,第二年达产65%,第三年达产100%。项目全部达产后,预计可实现年收入65605万元人民币,计算期内投资收益率为36.45%(税后),内部收益率为22.91%(税后),税后静态投资回收期为6.57年(含建设期)。该项目选址重庆市开州区浦里新区,总建筑面积为20500平方米。

按照紫建电子的说法,公司目前的产能已无法满足业务的需求,成为制约发展的瓶颈,“消费类锂离子电池扩产项目”有其必要性。

不过值得注意的是,紫建电子目前的产能利用率并没有打满。数据显示,紫建电子方形电池的产能利用率2019年时为84.4%,2020年一季度时数据为44.85%;扣式电池2019年和2020年一季度的产能利用率分别为63.04%和25.3%;圆柱电池这两个数据分别为54.37%和46.66%;针型电池2019年和2020年一季度的产能利用率数据则为43.45%和57.15%。

即便产能不饱和的情况下,2020年一季度里方形电池、扣式电池的产销率也没有达到100%,分别为89.45%和82.45%。统计显示,2019年紫建电子的产能为8254.88万只,产量为6055.61万只,募投达产将令紫建电子的总产能扩充一倍,在现存产能尚有可挖掘空间的情况下,如何消化新增产能,就该考验公司的营销手段了。

来源:说明书来源:说明书

至于“紫建研发中心建设项目”,据描述将整合紫建电子现有科技研发力量,装修改造专业的研发场所,添置先进的检测、试验仪器等,引进高端研发技术人才,进行“4.4V 5C快充电池平台开发”、“4.4V 高能量密度硅基体系开发”、“富锂锰基材料平台开发”、“高倍率电解液开发”、“固态电池开发”等课题的研发,从电池续航能力、快速充电、固态电池等方面进行技术突破,以提升公司的研发技术水平和产品竞争力。

因厂房问题存停产的风险

还有一个情况不得不提的就是,紫建电子或有停产风险。

停产风险源自租赁的厂房。据悉,紫建电子子公司广东维都利向东莞市望牛墩镇对外经济发展公司租赁东莞市望牛墩镇汇源路13、15号中韩桥工业园四区1、2幢,占地12194平米,出租方仅拥有房屋用地的土地使用权证,未取得房产的产权证书。根据东莞市望牛墩镇规划管理所出具的相关说明文件,该房屋所在地块在《东莞市望牛墩镇城市更新专项规划》中纳入更新单元改造区域,具体情况以最终审批通过的《东莞市望牛墩镇城市更新专项规划》为准。鉴于该房产未来有可能因更新改造被拆除,从而将导致广东维都利需要搬迁、暂时停产,由此对紫建电子短期经营产生不利影响。

不过好在东莞市望牛墩镇对外经济发展公司对此出具了说明,提及租赁房屋所在地块虽在《东莞市望牛墩镇城市更新专项规划》中纳入更新单元改造区域,该规划目前尚未最终审批通过,暂未收到相关通知,根据东莞市望牛墩镇对外经济发展公司判断,租赁房屋在未来三年内没有改变房屋用途或拆除的计划,如因政府相关部门强制要求征用、征收、更新租赁房屋或其他原因致使无法继续履行租赁合同,东莞市望牛墩镇对外经济发展公司将提前六个月通知广东维都利,给予合理的搬迁时间。

实际上,广东维都利租赁的这处场地的租赁期也就到2021年的7月31日,即便没有搬迁,也会面临是否是否续租的问题。除此之外,界面新闻发现紫建电子租赁的无产权证书的房屋还有重庆市开州区浦里新区临江家居产业园第1号楼1单元,占地3000平米,用途厂房,2022年5月31日租赁到期;以及深圳市宝安区西乡街道航城创新创业园A2栋共6间,占地658平米(含公摊),用途办公,租赁到期时间同样很近,为2021年7月31日。紫建电子表示,这两处5年内没有改变房屋用途或拆除计划,也没有列入政府拆迁或更新规划,所属地块亦不涉及征地拆迁项目,厂房这厢租赁到期后公司有优先租赁权,办公处周边租赁市场较为活跃,即便无法使用也影响不大。

来源:说明书来源:说明书来源:说明书来源:说明书来源:说明书来源:说明书

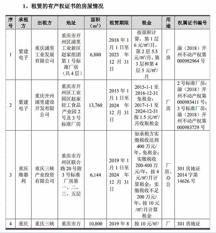
记者注意到,紫建电子租赁的厂房不少,除了上述3处无产权证书的房屋外,大量有产权证书的房屋,租赁到期日也就在近几年里,到期日较为集中。比如1588.68平米的厂房重庆市两江新区水土高新区大地企业公园C23号楼,到期日为2023年8月31日;6880平米的厂房重庆市开州区浦里工业新区赵家组团第1号标准厂房(共4层),租赁到期日为2023年12月31日;另外13760平米的厂房重庆市开州区工业园区赵家轻工食品产业园2号及3号标准厂房,6144平米的厂房办公楼重庆市万州区联合路20号附3号标准厂房第一、二、三、五层,以及1536平米的厂房办公楼重庆市万州区联合路20号附3号标准厂房第四层,这3处的租赁到期日均为2024年12月31日;只有占地10800平米的厂房办公处重庆市万州区联合路20号附1号标准厂房第一至五层、附2号标准厂房第一至二层,其租赁到期日为2027年7月31日,相对时间较长。

这样算起来,2021年将有12852平米的厂房、办公、宿舍用地将到期;2022年将有3000平米到期;2023年将有8468.68平米到期;2024年又有21440平米到期;2027年到期的厂区占地10800平米。那么,这些租赁的厂区在租赁期到期之后,会有怎样的变化,仍是未知之数。

  版权及免责声明:凡本网所属版权作品,转载时须获得授权并注明来源“融道中国”,违者本网将保留追究其相关法律责任的权力。凡转载文章,不代表本网观点和立场。

延伸阅读

最新文章

马斯克V.S薛其坤:立足当下 对人类未来展开无限想象 马斯克V.S薛其坤:立足当下 对人类未来展开无限想象

精彩推荐

图文观赏

众安在线扭亏为盈:2020年净利5.5亿 数字生活生态驱动增长 众安在线扭亏为盈:2020年净利5.5亿 数字生活生态驱动增长

热门推荐