原标题:热点 | 亏损、“卖艺”、还债!罗永浩“真还传”还得演,“直播电商最多占一半”
文:刘青青董枳君
被称为“业界冥灯”的罗永浩再次展现了其彪悍的人生——6亿元公司债务已经还清4亿元。
9月23日晚,自称“脱口秀前辈”的罗永浩在《脱口秀大会》上高调宣布,6亿元的债务预计还有一年就能还清。同时调侃在债务还清后,要拍一部自己还债历程的纪录片,片名就叫《真还传》(《甄嬛传》谐音)。

(图片来源:罗永浩转发@咪咕音乐现场微博)
“干一行凉一行”的罗永浩“事业坎坷”。他2006年创办的牛博网仅仅3年就闭门歇业,英语培训学校连年亏损,锤子科技负债累累,限制高消费禁令不断,社交软件聊天宝反响平平,刚刚转行电子烟便遇上国家禁令……
目前,因为锤子科技(成都)股份有限公司(以下简称锤子科技)背负了6亿元债务的罗永浩,仍然以惯有的调侃态度面对负债、限高令,甚至通过直播、脱口秀等“卖艺”行为还债。而在《吐槽大会》脱口秀演讲中,罗永浩自曝已还清4亿元。
“真还传”:老罗“卖艺”还债
9月23日,最新播出的《吐槽大会》上,罗永浩自曝锤子科技最新偿债情况,让罗永浩登上热搜。据罗永浩现场脱口秀演讲,其已经还清4个亿,未来1年差不多将还清债务。
不少网友表示,“老罗真汉子,太爷们了”,“直播带货也太赚钱了”,“早知道何必搞手机呢?”
那么,两年还债4亿元,罗永浩是如何做到的?
对此,《商学院》记者联系罗永浩交个朋友直播间相关负责人,对方表示,“4亿元不只是直播带货的钱,做直播电商最多只占一半。”
随后,9月24日晚10点,罗永浩在其微博澄清,“直播虽然是风口,但也没那么夸张。其实这4个亿还了将近两年,还包括卖掉手机团队和相关知识产权的1.8亿。另外的两个多亿,是参与做另一家公司赚的钱,和做直播电商赚的钱两部分构成的。”


(图片来源:罗永浩微博)
对于锤子科技的债务问题,此前已经在陆陆续续的失信执行裁定、限制高消费名单中慢慢显露在公众眼前。据多家媒体报道,2019年10月31日,因欠江苏辰阳电子有限公司370万元,罗永浩被丹阳人民法院限制高消费。
几日后,罗永浩发了题为《一个“老赖”CEO的自白》的长文,回应成为“老赖”一事,并透露了锤子科技的负债情况。
罗永浩在长文中称,自2018年下半年出现经营危机以来,锤子科技最多时欠了银行、合作伙伴和供应商约6亿元的债务。其中罗永浩签了个人无限责任担保的1个多亿。而在过去的10个月内(2019年2月至11月),锤子科技已经还掉了3个亿左右的公司债务。

(图片来源:罗永浩微博)
坚持扛着6亿元债务前行也不愿意破产清算的罗永浩甚至表示,即便公司因不可抗力被彻底关掉,个人也会以“卖艺”之类的方式将债务全部还完。
果然,罗永浩真的去“卖艺”了。
进军直播带货,自今年4月以来,老罗在李佳琦的直播平台现身卖麻辣小龙虾、甜品和剃须刀等等。而且,罗永浩还参与脱口秀节目《吐槽大会》。也正是在9月23日播放的《吐槽大会》上,罗永浩自曝已还清4个亿,“未来1年应该也就差不多还完了。”
也就是说,在2019年10月底被限制高消费至今,罗永浩又还了1个亿,而未来1年内将要解决剩下的2亿元债务。
有意思的是,在科技圈内,罗永浩与贾跃亭因为同样的“理想主义”和“浪漫情怀”标签,而常常被一同提起、比较。在此次《吐槽大会》上,罗永浩还主动“内涵”了贾跃亭,表示也想过移居美国,每周回国一次。
锤子科技的“末路”
让罗永浩“卖艺还债”的锤子科技成立于2012年,以不可忽视的气势进入手机市场,也在科技圈掀起不小的波澜。
作为手机行业的“奇葩”,锤子科技的产品发布会几乎开成了罗永浩的“相声发布会”,罗永浩的情怀与理想也感染了大批用户,圈得不少“死忠粉”。不过,相比于锤子科技声势浩大的发布会场景,其手机销量却是一言难尽。
据锤子科技2017年9月底官方微博披露,在不到5个月的时间内,其坚果Pro手机已经有100万台完成生产。锤子科技主要手机产品的实际销量且不论,该数据相比于其它国产手机的销量也相去甚远。

(图片来源:锤子科技微博)
据中商情报网整理的GFK、中商产业研究院数据,2017年全国手机销量排行榜前十名中共有5个手机品牌销量超过5000万台,华为荣耀手机销量为10255万台;OPPO销量为7756万台;vivo销量7223万台;小米销量也突破5000万台。
此外,除了罗永浩的梦想和浪漫情怀,锤子科技最难以忽视的就是手机的质量问题。屏幕边框碎裂、漏光、摄像头内有污迹、前置摄像头位置不正、实体按键塌陷或窜键等等,用户投诉不绝。
《商学院》记者梳理发现,在近8年时间内,锤子科技发布过T系列、坚果系列、M系列、R系列等手机产品。目前,在锤子商城上线的手机产品仅有3款,全部为坚果系列。

(图片来源:锤子商城官网)
落实到财务数据,锤子科技的运营业绩则更加惨淡。
据了解,2016年9月,证监会官网披露了手游公司成都尼毕鲁(Tap4Fun)科技股份有限公司(以下简称Tap4Fun)的招股书,而锤子科技的财务状况也随之被曝光。Tap4Fun招股书显示,彼时其向锤子科技投资3000万元,并持有锤子科技1.13%的股权。

(图片来源:Tap4Fun招股书)
招股书披露的锤子科技财务数据显示,2015年,锤子科技全年亏损4.63亿元;2016年上半年亏损1.93亿元(2016年上半年数据未经审计)。与此同时,2015年锤子科技资产总额为8.26亿元,至2016年上半年该数据已缩水至2.96亿元,缩水幅度超过60%。
所有者权益方面,在2015年,锤子科技的所有者权益还是1.93亿元,而到了2016年上半年,锤子科技所有者权益仅剩20.98万元,缩水幅度达到99.89%。

(图片来源:Tap4Fun招股书)
锤子科技质量问题不断、销量低迷、经营能力遭质疑,末路之时,罗永浩似乎也无力回天。
2019年1月,罗永浩卸任锤子科技法定代表人,引发市场猜测。同时,市场传出字节跳动收购锤子科技部分专利使用权的传闻。而在这之后,锤子科技的债务问题也继续显露,罗永浩被迫“卖艺”还债。
浙江晓德律师事务所创始人陈文明指出,锤子科技变更法人,罗永浩由原来的董事长变更为执行董事,实则仍然是公司实际控制人。由于各大董事纷纷退出,公司不在设董事会,所以也不存在董事长这一称谓,而由执行董事所替代。
“变更公司法人一方面是为了规避法律风险。若罗永浩一但被列入失信人名单,将会影响到他旗下公司的正常运营,所有与之关联的公司都会显示法律风险提示;而另外一方也存在推脱责任的可能,一个企业经营中出现问题,如:负债,法定代表人将会被受到限制,甚至需要承担相应的责任。罗永浩变更了法人不排除也有这方面的目的和顾虑。”陈文明表示。
曾多次被执行
彪悍如罗永浩,背负了锤子科技的债务问题也不得不步履沉重,不仅面临银行、合作商等的追讨,还因此成为失信被执行人,从追求理想的企业家变成“老赖”。
不过,随着罗永浩的“卖艺”生涯开启,其债务问题也正在慢慢好转,积极还债的行为甚至得到了官方的肯定。
中国执行信息公开网显示,目前已经查询不到罗永浩关于丹阳法院的执行案件。《人民法院报》官方微博称,经与丹阳法院核实,该案在执行过程中达成执行和解,在今年6月份已经全部履行完毕。
此外,对于罗永浩“真还传”事件,丹阳法院官方微博进行了转发并配上握手的表情。

(图片来源:丹阳法院官方微博)
不过,《商学院》记者注意到,中国执行信息公开网显示,目前罗永浩仍然留有5条执行记录,执行法院均为广东地区的法院。
其中,在2017年、2018年,罗永浩分别因为未偿还原告罗自强借款60万元及利息;未偿还拖欠佛山商业银行股份有限公司的177万元本金以及利息、罚息、复利;未偿还佛山市海南日昌盛小额贷款有限公司借款本金近6万元及逾期利息等,成为失信被执行人,并收到限制高消费令。
而在案号为(2019)粤1826执恢46号的执行案件中,未显示执行案由;案号为(2020)粤0604执9290号的执行案件中,已经没有详细内容。

(图片来源:中国执行信息公开网)
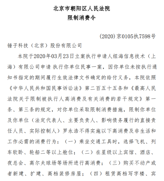
值得一提的是,就在2020年还债期间,罗永浩还接到其它执行裁定。2020年4月,罗永浩收到了北京朝阳人民法院的限制消费令,因申请人纽海信息技术(上海)有限公司申请执行,锤子科技及公司实控人罗永浩被限制高消费。

(图片来源:北京市朝阳区人民法院)
陈文明告诉《商学院》记者,在锤子科技的债务问题当中,罗永浩签署“个人无限责任担保的1个多亿”的保证责任。无论是一般保证还是连带保证,即便公司破产清算。其保证人一样不能免除保证责任,仍然需要承担保证责任。保证的范围限于做出的保证承诺。
这意味着,无论锤子科技是否破产清算,罗永浩自身的债务问题都需要继续偿还。不过,作为锤子科技的创始人,罗永浩“还清4个亿”真的是在给公司还债。
对于坚持不肯破产清算一事,陈文明还指出,一方面,罗永浩可以依据有限责任公司的有限责任来保护自己合法利益,选择破产清算程序。基于罗永浩个人为公司提供了1个亿的担保责任,即便公司清算后不足以弥补债权人债务而强制破产,他仍然要承担这一个亿的保证责任。
另一方面,假如锤子科技宣告破产,这对罗永浩来说并不一定轻松,根据我国《公司法》第一百四十六条规定:“担任破产清算的公司、企业的董事或者厂长、经理,对该公司、企业的破产负有个人责任的,自该公司、企业破产清算完结之日起未逾3年,不得担任公司的董事、监事、高级管理人员”。如果公司破产,罗永浩3年内不得再经营公司,那么他想东山再起非常困难,投资人将会对他失去信心。
版权及免责声明:凡本网所属版权作品,转载时须获得授权并注明来源“融道中国”,违者本网将保留追究其相关法律责任的权力。凡转载文章,不代表本网观点和立场。
延伸阅读
版权所有:融道中国