原标题:大消息!原基金公司女老总,或履新首家合资银行理财子公司
中国基金报记者 若晖 陈墨
近期市场又传出重磅级人事变动消息,又有行业高管加盟银行理财子公司。
据基金君获悉,公募基金行业女高管包爱丽或将加盟东方汇理和中银理财合资筹建的首家合资银行子理财公司(批复函显示是汇华理财)。不过暂时未见相关公告。
近两年,伴随着银行理财子公司陆续成立,先后有戴京焦、付强等基金行业人士加盟,目前银行理财子公司还在招兵买马,可能未来还将有基金行业资深人士加盟银行理财子公司。在大资管时代,各大机构都在寻找“竞争与合作”之路。
重磅级人士加盟银行理财子公司
基金君从行业获悉,公募基金行业女高管包爱丽或将加盟东方汇理和中银理财合资筹建的首家合资银行子理财公司(批复函显示是汇华理财)。而据知情人士表示,她或许是出任公司总经理一职。
包爱丽曾是基金行业为数不多的女老总。从公开资料显示,她在国内外知名机构都工作过,履历丰富丰富,她是美国哥伦比亚大学硕士。1999年1月至2004年3月在贝莱德资产管理公司,先后担任研究员、经理、业务负责人职务;2004年3月至2006年3月在银华基金管理有限公司,担任战略发展部负责人;2006年6月至2016年2月,在国投瑞银基金管理有限公司先后担任产品发展团队负责人,总经理助理,督察长,副总经理职务。2016年7月19日起担任光大保德信基金总经理一职,而在今年2月份,她因个人原因离职。

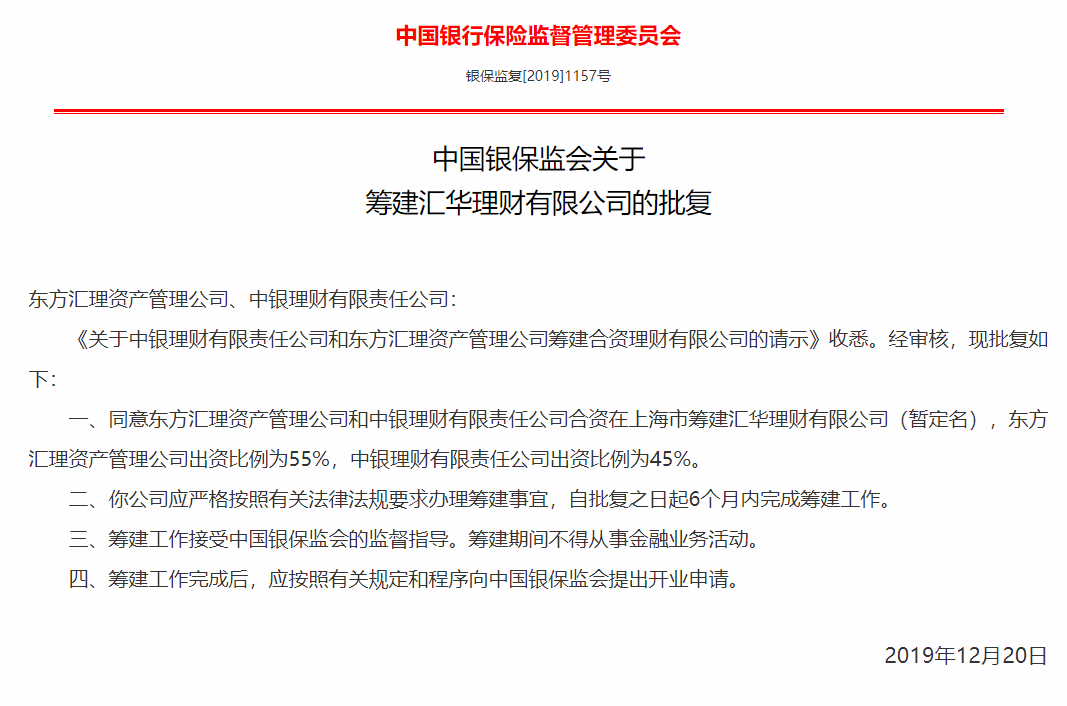
而包爱丽加盟的是首家获批筹建的由境外资产管理机构控股的理财公司,这家公司是中国银行全资理财子公司中银理财与欧洲最大资产管理公司东方汇理资管合作筹建。在2019年12月20日,银保监会发布了公告称,批准这家公司(当时名字为汇华理财有限公司)筹建。
根据当时公告显示,同意东方汇理资产管理公司和中银理财有限责任公司合资在上海市筹建汇华理财有限公司(暂定名),东方汇理资产管理公司出资比例为55%,中银理财有限责任公司出资比例为45%。而当时时间的是自批复之日起6个月内完成筹建工作。筹建工作完成后,应按照有关规定和程序向中国银保监会提出开业申请。

当时有报道称,这家合资公司的注册资本初定为10亿元人民币。合资公司的业务范围包含专业领域内的理财产品以及投资管理、财务咨询和合资公司允许提供的其他服务等。
而近期基金君从东方汇理了解到,目前这家公司筹备已有不少进展,2020年上半年已经确定了相关合约和商业协议等,包括首席执行官,首席信息官,首席运营官等管理团队已经到位。据悉,这家公司最终批准预计将在三季度末或者四季度,因此第一批产品或在2020年底在中国市场上推出。目前双方对中国财富管理市场的增长前景充满期待。
银行理财子公司继续招兵买马
已有部分公募基金人士加盟
近期,多家已经获准筹建或是进入开业期不久的银行理财子公司继续在公开市场上广撒“英雄帖”,招募包括投资、产品研发、风控、运营等多个岗位人才。
8月中旬获批筹建的浦银理财对外发布招聘公告,涉及多资产配置部、固收投资部、权益投资部、信用研究部、集中交易部等13个部门中的28个岗位,招聘人数为若干人。

光大理财目前公开招聘的职位包括创新资产部投资经理岗、固定收益部投资经理岗等6个职位,其中创新资产部投资经理的职务是,负责理财产品的投资管理,以标准化证券化产品、私募资产证券化产品及其他固收类品种投资为主。岗位基本要求需具有银行或资管行业相关从业资格,3年及以上金融行业工作经验。

招银理财也于近期公开招揽信用评级人才,岗位职责涵盖:负责理财资金出资业务相关主体的信用评级及跟踪,撰写主体信用分析报告,跟踪主体信用资质,确保主体评级的准确性、及时性和稳定性;搭建行业信用分析框架,撰写行业信用分析报告,对行业主体信用资质进行排序等内容。
部分公募基金人士“转战”银行理财子公司,去年8月20日,平安基金发布公告称,因工作调动原因,该公司副总经理付强已于8月19日离任。据悉,付强已加入平安理财,担任副总职务。
兴银理财多资产投资团队旗下部分投资经理也来自基金行业。兴银理财多资产投资团队主管叶予璋此前担任浙商基金总经理助理兼专户投资委员会主席、固收总监,在加入浙商基金之前,他是兴业银行资金营运中心汇率利率及债券交易处负责人,此次跳槽可谓从基金回归银行。
兴银理财多资产投资团队投资经理姜锡峰也有多年公募基金投研经验,他此前历任浦银安盛基金基金经理助理、长信基金基金经理,自2016年7月起,陆续管理过长信利率债、长信富全纯债等多只基金,今年3月从长信基金离职。更早之前,嘉实旗下金贝塔网络金融科技(深圳)有限公司CEO戴京焦出任光大银行理财子公司首席投资官。
“银行理财子公司在净值化转型过程中确实会需要相对成熟的人才去开拓市场,从传统的公募基金或券商资管挖掘人才,是个必然的趋势。但相比公募基金或券商资管,银行理财子公司目前市场化程度相对不高,这两类机构人才的进入银行理财子公司也需要一段时间去适应内部机制文化及投研理念上的磨合。”一位基金公司机构部人士分析。
“银行理财子公司高管职位缺口不多,更多是由原银行资管部领导直接出任。而除去高管之外的其他中层岗位,从目前的情况看,基金公司或券商资管市场部或中后台岗位的人才跳槽过去的多一些,投研跳槽相对较少。”上海一位券商资管人士表达了自己的看法。
上海一位基金经理也称,银行理财子公司刚起步,市场化程度偏低,尽管目前已有部分基金公司投研人士加入银行理财子公司,但若是离开公募基金,特别优秀的基金经理还是更愿意去做私募,而不是去银行理财子公司。
17家银行理财子公司已获准开业
合计备案产品达1846只
据基金君统计,截至目前,已有36家银行公告设立理财子公司及理财孙公司,包括6家国有行、10家股份行、17家城商行、3家农商行。其中,包括工农中建交邮储六大国有行在内17家银行理财子公司已获准开业,还有包括浦银理财在内4家获批筹建。

2019年可谓银行理财子公司元年,包括建信理财、工银理财在内11家银行理财子公司在2019年相继开业。
4月24日,徽商银行宣告,旗下徽银理财有限责任公司获得银保监会批准开业,徽银理财是今年首家开业的银行理财子公司,此后,信银理财、渝农商理财、南银理财、苏银理财等6家银行理财子公司也在年内相继开业。
2月中旬,青岛银行旗下青银理财也获准筹建,青银理财是今年首家获批筹建的银行理财子公司。此后,华夏理财、广银理财、浦银理财也相继在今年拿到筹建资格。
中国理财网显示,截止9月6日,目前银行理财子公司合计备案产品1846只,其中,权益类产品共有3只,固收类产品1411只,混合类产品432只,暂无商品及金融衍生品类理财产品。

近期披露的银行中报显示,公布了今年上半年经营数据的11家银行理财子公司年内全部实现盈利,其中,招银理财以15亿元净利润居首,农银理财、中邮理财、交银理财净利润也超过3亿元。

截止6月末,招银理财管理的理财产品总规模达2.38万亿元,符合资管新规的新产品规模突破万亿大关;建信理财管理的理财产品规模达2238.23亿元;中银理财产品规模为4239亿元;交银理财上半年理财产品余额2,703.83亿元,较上年末增长145.34%;兴银理财的理财产品余额2603.82亿元,按募集方式划分,公募理财产品2520.15 亿元,私募理财产品83.67亿元。
编辑:舰长
版权及免责声明:凡本网所属版权作品,转载时须获得授权并注明来源“融道中国”,违者本网将保留追究其相关法律责任的权力。凡转载文章,不代表本网观点和立场。
延伸阅读
版权所有:融道中国