首页
新闻
财经
基金
股票
金融
理财
新闻
财经
基金
股票
金融
理财
这些少数族裔创始人如何让科技高管把钱放在嘴边
人工智能将是世界上有史以来最伟大的就业引擎
零工经济如何帮助促进多样性
你如何保护你的公司免受黑客攻击
为什么谷歌搜索自己不再只是为了好玩
为什么潮流正在转向能源部门
苹果WWDC主题演讲中的所有重要内容
云数据存储: 每个质量保证测试人员都应该知道的问题和威胁
使用此折扣VPN保护您的个人和业务数据
4人工智能趋势值得关注2019年
微软的巴厘岛项目试图让你控制你的数据
秒杀网红款,火爆朋友圈的匈牙利鹅绒被到底好在哪里!
物联网如何改变航运业
如何掌握链接构建2019年。如果这样做,将会带来巨大的好处。
回顾: 改变游戏规则的技术创新2018年
EBay是现代最有影响力的公司
这位连续的企业家厌倦了文书工作,他建立了一个聊天机器人来帮助其他人进行管理工作
区块链技术在东南亚的作用越来越大
让我们数字化: 如何实现转型,更好地为客户服务
2019的学习景观
SpaceX的 “starhopper” 测试车进行了一次由猛禽驱动的短途旅行
用这个49美元的电子学位捆绑包学习掌握JavaScript
谣言: 苹果AirPods 2,AirPower,新ipad 3月29日到货
苹果推出了具有黑暗模式的更快,更私密的iOS 13
Salesforce的创新生产力解决方案如何帮助团队更快地完成更多工作
如何掌握社交媒体营销2019年
错误的更新砖耐克 “自动系带” 智能鞋
Google赢得了FCC的批准,以继续开发基于雷达的手传感器
苹果推出新的iPod Touch
埃隆·马斯克的洛杉矶隧道将特斯拉变成了 “铁路引导火车”
市场能否提供小企业所需的综合金融科技工具?
如何破解亚洲竞争激烈的电子科技行业
Google Home和Amazon Echo可以存储您的语音记录。这是它们可以用来对付你的时候。
从星际飞船船长到电动自行车推销员: 与威廉·沙特纳的对话
聊天机器人是客户服务未来的五个原因
人工智能如何帮助您更好地管理时间
在加密货币时代,银行必须转型才能蓬勃发展的5种方式
机器学习如何创造一个更精英、更少偏见的就业市场
测试成功用户体验的一个指标
韩国已经在进行区块链爆炸
Jamf现在帮助小型企业无缝管理移动设备
使用此VPN浏览更智能,更安全
使用此VPN使您的浏览数据保持私有
您需要了解的10种用户体验设计趋势2019年
将AI整合到招聘中如何使面临劳动力危机的公司受益
如果你没有管理策略,你的数据就没用了
即使是 “非人类” AI也可以帮助您与客户建立更有意义的关系的3种方式
物联网的危险 (信息图)
人工智能主导的营销如何以更智能的方式吸引当今的受众
SpaceX正在佛罗里达州建造另一艘星际飞船
您的位置:
首页
>
新闻
>
ST云网四度跨界均未果
原标题:ST云网四度跨界均未果来源:北京商报自诩“第一家国内A股上市的民营餐饮企业集团”,ST云网(002306,...
2020-09-17
上纬新材成科创板最低募资公司 引发IPO定价制度争议
原标题:上纬新材成科创板最低募资公司引发IPO定价制度争议:规则压制发行价还是市场化机制生效?一年净利润为...
2020-09-17
茅台有心“反哺” 仍难解贵州城投之忧
茅台有心“反哺” 仍难解贵州城投之忧作者: 周艾琳[ 截至9月15日,贵州存续信用债343只,存续金额为1756亿...
2020-09-17
大陆网民因爱奇艺等被下架欲抵制“台货” 国台办:可以理解
原标题:中国发布丨大陆网民因爱奇艺等被下架欲抵制“台货” 国台办:可以理解中国网9月16日讯(记者 吴佳潼...
2020-09-16
广州金融支持大湾区建设“任务书”正式发布(附全文)
广州以金融支持粤港澳大湾区建设的“施工图”和“任务书”正式发布!9月16日,广州地方金融监督管理局在官网发...
2020-09-16
主播诱骗10岁孩子刷9万多元礼物,谁该担责?
原标题:主播诱骗10岁孩子刷9万多元礼物,谁该担责 | 每日快评来源:“新华每日电讯”微信公号(ID:xhmrdxw...
2020-09-16
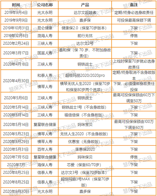
一大波网红定期重疾险停售或涨价:价格战渐熄火 险企偿付能力告急
原标题:一大波网红定期重疾险停售或涨价:价格战渐熄火,险企偿付能力告急来源:慧保天下风吹一片叶,万物已...
2020-09-16
韩正:集中攻克“卡脖子”技术 增强关键基础材料自主保障能力
原标题:韩正:集中力量攻克“卡脖子”技术,增强关键基础材料自主保障能力9月14日至15日,国务院副总理韩正在...
2020-09-16
连续4个20%涨停板:这只创业板股嗨了 背后推手又是散户?
疯狂!连续4个20%涨停板,这只创业板股嗨了,背后推手又是散户?交易所急发关注函原创 胡华雄4天股价就翻倍,...
2020-09-16
短期炒房遭“暴击” 未来楼市怎么走?
原标题:短期炒房遭“暴击”!未来楼市怎么走?来源:经济日报房价是一直“吃瓜群众”最为关心的话题之一,稍...
2020-09-16
“工业粮食”价格创下年内新高 受益股名单来了
炒股就看金麒麟分析师研报,权威,专业,及时,全面,助您挖掘潜力主题机会!多重因素引发供需错配加剧,“工...
2020-09-16
OECD:中国二季度末已恢复危机前水平 全球经济有望于明年反弹
文 郝倩经合组织(OECD)今日在巴黎发布20国集团2020经济展望中期报告,预测今年全球GDP将缩水4 5%,明年则...
2020-09-16
菅义伟新内阁正式成立
原标题:快讯!菅义伟新内阁正式成立【环球网快讯】据日本NHK最新消息,当地时间16日晚,日本首相菅义伟新内阁...
2020-09-16
三季度以来 高毅这些重仓股获北上资金接力增持
炒股就看金麒麟分析师研报,权威,专业,及时,全面,助您挖掘潜力主题机会!三季度以来,高毅这些重仓股获北...
2020-09-16
刘元春:中国已经进入“以内促外”的新时期
原标题:刘元春:中国已经进入“以内促外”的新时期来源:IMI财经观察近日,中国人民大学副校长刘元春撰文,深...
2020-09-16
行情震荡高管增持活跃 最高增持千万元(附名单)
行情震荡高管增持活跃,最高增持千万元(附名单)原创 何予 最近10个交易日中(9月3日~9月16日),共有22家...
2020-09-16
新冠疫苗 能让病毒彻底消失吗?
新冠疫苗,能让病毒彻底消失吗?来源:三联生活周刊‘通往新冠疫苗之路’主笔|袁越令人难忘的2020年只剩下四分...
2020-09-16
狗不理陷“舆论危机”,老字号“割袍”自救
原标题:深度|狗不理陷“舆论危机”,老字号“割袍”自救来源:国际金融报仅因一个差评就报警?狗不理近日陷入...
2020-09-16
阿里憋了3年的大招“犀牛”上线 券商:关注C2M概念股
炒股就看金麒麟分析师研报,权威,专业,及时,全面,助您挖掘潜力主题机会!刚刚宣布!阿里憋了3年的大招,“...
2020-09-16
方正策略:人民币升值四大板块受益 三大逻辑支撑金融板块走强
【方正策略】低估值顺周期还有哪些投资机会?来源:策略研究核心观点1、经济周期上行,强周期板块抢跑。国内疫...
2020-09-16
“造假大王”获国资“接盘” ST康美11连板后上演天地板
“天地板”!ST康美(维权)终于不涨停了获得国资接手托管的“造假大王”ST康美连续11个交易日一字涨停后,今...
2020-09-16
中国联通与万达电影战略合作 构建数字化生活生态圈
9月16日消息,中国联通和万达电影下午签署了战略合作协议,除了之前开展的联通手机营业厅流量资源置换万达电影...
2020-09-16
粤开策略:成交维持相对低位 周期性行业较为抗跌
炒股就看金麒麟分析师研报,权威,专业,及时,全面,助您挖掘潜力主题机会!粤开策略 | 流动性专题:成交维...
2020-09-16
獐子岛抵押扇贝融资一事又有新进展 民生银行回应来了!
原标题:獐子岛抵押扇贝融资一事又有新进展 民生银行回应獐子岛抵押扇贝融资一事又有新进展。民生银行9月16日...
2020-09-16
“猪中茅台”牧原暴跌7%:超级猪周期结束?猪肉股“不香了”?
超级猪周期要结束了?“猪中茅台”突然暴跌7%…风口上的“二师兄”一旦跌下来,果然摔得鼻青脸肿。9月16日早盘...
2020-09-16
38438条
上一页
1
..
1214
1215
1216
1217
1218
1219
1220
1221
1222
..
1538
下一页
最新文章
从星际飞船船长到电动自行车推销员: 与威廉·沙特纳的对话
韩国已经在进行区块链爆炸
如果你没有管理策略,你的数据就没用了
调查显示,这些公司将产生下一波企业家浪潮
尽管科技股下跌,Netflix仍在上涨
您是否已尽一切努力为这个销售旺季准备在线公司?
企业家可以通过三种方式使用AI来促进业务发展
2019将为芯片制造行业准备什么?
数字双胞胎的量子飞跃
精彩推荐
苹果WWDC主题演讲中的所有重要内容
微软的巴厘岛项目试图让你控制你的数据
区块链技术在东南亚的作用越来越大
如何掌握社交媒体营销2019年
如何破解亚洲竞争激烈的电子科技行业
机器学习如何创造一个更精英、更少偏见的就业市场
图文观赏
秒杀网红款,火爆朋友圈的匈牙利鹅绒被到底好在哪里!
错误的更新砖耐克 “自动系带” 智能鞋
Google Home和Amazon Echo可以存储您的语音记录。这是它们可以用来对付你的时候。
测试成功用户体验的一个指标
将AI整合到招聘中如何使面临劳动力危机的公司受益
为什么聊天机器人很好,不,他们不会夺走你的工作
绿色云计算: 每个质量保证都应该知道的技术
人工智能如何改变中小企业的商务旅行
这个机器人真空吸尘器在你工作的时候打扫你的房子
热门推荐
零工经济如何帮助促进多样性
为什么潮流正在转向能源部门
4人工智能趋势值得关注2019年
这位连续的企业家厌倦了文书工作,他建立了一个聊天机器人来帮助其他人进行管理工作
Salesforce的创新生产力解决方案如何帮助团队更快地完成更多工作
市场能否提供小企业所需的综合金融科技工具?
友情链接:
百度地图
融道中国
自助投稿
山西商业网
大军事网
中国白银理财网
科技金融网
贵州热线
万隆金银理财网
百度地图
大事中国
中国啤酒网
巴中房产网
深圳都市网
南方站长网
版权所有:融道网