首页
新闻
财经
基金
股票
金融
理财
新闻
财经
基金
股票
金融
理财
这些少数族裔创始人如何让科技高管把钱放在嘴边
人工智能将是世界上有史以来最伟大的就业引擎
零工经济如何帮助促进多样性
你如何保护你的公司免受黑客攻击
为什么谷歌搜索自己不再只是为了好玩
为什么潮流正在转向能源部门
苹果WWDC主题演讲中的所有重要内容
云数据存储: 每个质量保证测试人员都应该知道的问题和威胁
使用此折扣VPN保护您的个人和业务数据
4人工智能趋势值得关注2019年
微软的巴厘岛项目试图让你控制你的数据
秒杀网红款,火爆朋友圈的匈牙利鹅绒被到底好在哪里!
物联网如何改变航运业
如何掌握链接构建2019年。如果这样做,将会带来巨大的好处。
回顾: 改变游戏规则的技术创新2018年
EBay是现代最有影响力的公司
这位连续的企业家厌倦了文书工作,他建立了一个聊天机器人来帮助其他人进行管理工作
区块链技术在东南亚的作用越来越大
让我们数字化: 如何实现转型,更好地为客户服务
2019的学习景观
SpaceX的 “starhopper” 测试车进行了一次由猛禽驱动的短途旅行
用这个49美元的电子学位捆绑包学习掌握JavaScript
谣言: 苹果AirPods 2,AirPower,新ipad 3月29日到货
苹果推出了具有黑暗模式的更快,更私密的iOS 13
Salesforce的创新生产力解决方案如何帮助团队更快地完成更多工作
如何掌握社交媒体营销2019年
错误的更新砖耐克 “自动系带” 智能鞋
Google赢得了FCC的批准,以继续开发基于雷达的手传感器
苹果推出新的iPod Touch
埃隆·马斯克的洛杉矶隧道将特斯拉变成了 “铁路引导火车”
市场能否提供小企业所需的综合金融科技工具?
如何破解亚洲竞争激烈的电子科技行业
Google Home和Amazon Echo可以存储您的语音记录。这是它们可以用来对付你的时候。
从星际飞船船长到电动自行车推销员: 与威廉·沙特纳的对话
聊天机器人是客户服务未来的五个原因
人工智能如何帮助您更好地管理时间
在加密货币时代,银行必须转型才能蓬勃发展的5种方式
机器学习如何创造一个更精英、更少偏见的就业市场
测试成功用户体验的一个指标
韩国已经在进行区块链爆炸
Jamf现在帮助小型企业无缝管理移动设备
使用此VPN浏览更智能,更安全
使用此VPN使您的浏览数据保持私有
您需要了解的10种用户体验设计趋势2019年
将AI整合到招聘中如何使面临劳动力危机的公司受益
如果你没有管理策略,你的数据就没用了
即使是 “非人类” AI也可以帮助您与客户建立更有意义的关系的3种方式
物联网的危险 (信息图)
人工智能主导的营销如何以更智能的方式吸引当今的受众
SpaceX正在佛罗里达州建造另一艘星际飞船
您的位置:
首页
>
新闻
>
欠200元要还3万 信用卡透支11年如何“利滚利”?
银行收取全额罚息和违约金的标准仍存争议。新京报记者程维妙近日,据媒体报道,重庆的唐女士十多年前办了一张...
2020-09-30
一名涉案人员已被移送公安机关 广州浪奇早盘低开9%
热点栏目自选股数据中心行情中心资金流向模拟交易客户端 9月30日消息,广州浪奇(维权)早盘低开9%,公司公...
2020-09-30
统计局:9月销售价格指数比上月下降 非制造业销售价格总体回落
据国家统计局网站9月30日消息,9月份,销售价格指数为48 9%,比上月下降1 2个百分点,表明非制造业销售价格...
2020-09-30
黄金最新走势分析:若突破这一水平 金价有望再上涨10美元
原标题:金价逼近1900 黄金最新走势分析:若突破这一水平 金价有望再上涨10美元来源:FX168FX168财经报社(香...
2020-09-30
泰康保险陈东升:海南是消费内需的新引擎
泰康保险集团创始人、董事长兼CEO陈东升: 海南是消费内需的新引擎海南日报 本报记者习霁鸿计思佳见习记者邱...
2020-09-30
中粮期货 试错交易:9月30日市场观察
01 郑煤策略:多单可持有,再次走强可轻仓跟随技术分析:1. 现货:9月29日动力煤2011现价为629元 吨。2....
2020-09-30
势赢交易9月29日热点品种技术分析
【市场综述】【股指期货】IF2010周一资金流入2 3亿,成交76978手,持仓增加569手,期价涨0 33%。周一不出意...
2020-09-30
非制造业企业信心有所增强:9月业务活动预期指数比上月上升
据国家统计局网站9月30日消息,9月份,业务活动预期指数为63 0%,比上月上升0 9个百分点,表明非制造业企业...
2020-09-30
央行、银保监会部署我国全球系统重要性银行提高损失吸收能力
原标题:中国人民银行 中国银行保险监督管理委员会关于《全球系统重要性银行总损失吸收能力管理办法(征求意...
2020-09-30
致敬扶贫第一线|雷士照明参与国家半导体照明精准扶贫项目献爱心
为实施精准扶贫,推进生态文明建设,改善贫困地区贫困家庭照明环境,降低照明能耗和用电成本,国家发改委组织...
2020-09-30
女子被告知手机感染新冠需支付现金140万日元 热心快递小哥报警
视频加载中,请稍候 自动播放 play你手机有新冠!女子险被骗9万 幸亏快递小哥报警向前向后来源:看看新...
2020-09-30
火岩控股收购德成国际自主游戏运营迈出坚实一步
热点栏目自选股数据中心行情中心资金流向模拟交易客户端 2020年9月25日,火岩控股(01909)发布公告,公司...
2020-09-30
德媒:德国不会在5G方面将华为拒之门外 但会设限
原标题:德媒:德国不会在5G方面将华为拒之门外,但会设限彭博9月30日消息,德国《商报》援引准备中的立法草案...
2020-09-30
双节将至央行净回笼1000亿:10月流动性遭三重考验 降准不远了?
炒股就看金麒麟分析师研报,权威,专业,及时,全面,助您挖掘潜力主题机会!原标题:“双节”将至 央行净回...
2020-09-30
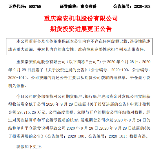
撤了!盈利下修3000万元 秦安股份终赚2.67亿元退出投资性期货交易
原标题:撤了!盈利下修3000万元,秦安股份终赚2 67亿元退出投资性期货交易来源:期货日报9月29日,秦安股份...
2020-09-30
世行上调今年中国经济增长预期:增速将达2%
原标题:世行上调今年中国经济增长预期:增速将达2%世界银行28日发布的东亚和太平洋地区经济形势报告预测,今...
2020-09-30
民众出游热情渐涨 国庆中秋长假应如何防疫情反弹?
原标题:(抗击新冠肺炎)民众出游热情渐涨 国庆中秋长假应如何防疫情反弹?李亚南秋冬季是传染病高发季,叠...
2020-09-30
镜头 | 紧盯节点 廉洁过节
原标题:镜头 | 紧盯节点 廉洁过节中秋、国庆双节将至,公款吃喝、违规收送节礼等问题容易发生,各级纪检监...
2020-09-30
机构投资者获政策力挺 三季报持仓布局将为市场“划重点”
原标题:机构投资者获政策力挺 三季报持仓布局将为市场“划重点”本报记者苏诗钰今年以来,政策多次发声支持...
2020-09-30
中纪委:个别党员干部挖空心思找公家门路“报销”餐费
原标题:再次释放执纪必严违纪必纠强烈信号 对节前通报的160起违反中央八项规定精神问题的分析中央纪委国家监...
2020-09-30
姚振华造手机?宝能大规模招兵买马 “手机业务中心”露面
宝能集团董事长姚振华两年前放出的每年投入汽车研发100亿元的豪言犹在耳畔,而今,宝能又将目光投向手机领域。...
2020-09-30
国新办举行构建新发展格局相关吹风会:中国的发展有利于全世界
原标题:国新办举行构建新发展格局相关吹风会―― 中国的发展有利于全世界本报记者 徐佩玉9月29日,国务院新...
2020-09-30
年内全国逾50地出台公积金新政 成攀等多地推互认互贷和异地提取
原标题:年内超50地出公积金新政,多地推互认互贷、异地提取公积金政策与我们每个人生活息息相关。据记者不完...
2020-09-30
十八大以来 国务院已分批取消下放行政许可事项逾千项
原标题:党的十八大以来国务院已分批取消下放行政许可事项逾千项(权威发布)本报北京9月29日电(记者王浩)近...
2020-09-30
实控人出让5%股权 众信旅游牵手阿里系
原标题实控人出让5%股权 众信旅游牵手阿里系来源 上海证券报9月29日晚,众信旅游发布公告称,公司控股股东、...
2020-09-30
38438条
上一页
1
..
1131
1132
1133
1134
1135
1136
1137
1138
1139
..
1538
下一页
最新文章
从星际飞船船长到电动自行车推销员: 与威廉·沙特纳的对话
韩国已经在进行区块链爆炸
如果你没有管理策略,你的数据就没用了
调查显示,这些公司将产生下一波企业家浪潮
尽管科技股下跌,Netflix仍在上涨
您是否已尽一切努力为这个销售旺季准备在线公司?
企业家可以通过三种方式使用AI来促进业务发展
2019将为芯片制造行业准备什么?
数字双胞胎的量子飞跃
精彩推荐
苹果WWDC主题演讲中的所有重要内容
微软的巴厘岛项目试图让你控制你的数据
区块链技术在东南亚的作用越来越大
如何掌握社交媒体营销2019年
如何破解亚洲竞争激烈的电子科技行业
机器学习如何创造一个更精英、更少偏见的就业市场
图文观赏
秒杀网红款,火爆朋友圈的匈牙利鹅绒被到底好在哪里!
错误的更新砖耐克 “自动系带” 智能鞋
Google Home和Amazon Echo可以存储您的语音记录。这是它们可以用来对付你的时候。
测试成功用户体验的一个指标
将AI整合到招聘中如何使面临劳动力危机的公司受益
为什么聊天机器人很好,不,他们不会夺走你的工作
绿色云计算: 每个质量保证都应该知道的技术
人工智能如何改变中小企业的商务旅行
这个机器人真空吸尘器在你工作的时候打扫你的房子
热门推荐
零工经济如何帮助促进多样性
为什么潮流正在转向能源部门
4人工智能趋势值得关注2019年
这位连续的企业家厌倦了文书工作,他建立了一个聊天机器人来帮助其他人进行管理工作
Salesforce的创新生产力解决方案如何帮助团队更快地完成更多工作
市场能否提供小企业所需的综合金融科技工具?
友情链接:
百度地图
融道中国
自助投稿
山西商业网
大军事网
中国白银理财网
科技金融网
贵州热线
万隆金银理财网
百度地图
大事中国
中国啤酒网
巴中房产网
深圳都市网
南方站长网
版权所有:融道网