首页
新闻
财经
基金
股票
金融
理财
新闻
财经
基金
股票
金融
理财
这些少数族裔创始人如何让科技高管把钱放在嘴边
人工智能将是世界上有史以来最伟大的就业引擎
零工经济如何帮助促进多样性
你如何保护你的公司免受黑客攻击
为什么谷歌搜索自己不再只是为了好玩
为什么潮流正在转向能源部门
苹果WWDC主题演讲中的所有重要内容
云数据存储: 每个质量保证测试人员都应该知道的问题和威胁
使用此折扣VPN保护您的个人和业务数据
4人工智能趋势值得关注2019年
微软的巴厘岛项目试图让你控制你的数据
秒杀网红款,火爆朋友圈的匈牙利鹅绒被到底好在哪里!
物联网如何改变航运业
如何掌握链接构建2019年。如果这样做,将会带来巨大的好处。
回顾: 改变游戏规则的技术创新2018年
EBay是现代最有影响力的公司
这位连续的企业家厌倦了文书工作,他建立了一个聊天机器人来帮助其他人进行管理工作
区块链技术在东南亚的作用越来越大
让我们数字化: 如何实现转型,更好地为客户服务
2019的学习景观
SpaceX的 “starhopper” 测试车进行了一次由猛禽驱动的短途旅行
用这个49美元的电子学位捆绑包学习掌握JavaScript
谣言: 苹果AirPods 2,AirPower,新ipad 3月29日到货
苹果推出了具有黑暗模式的更快,更私密的iOS 13
Salesforce的创新生产力解决方案如何帮助团队更快地完成更多工作
如何掌握社交媒体营销2019年
错误的更新砖耐克 “自动系带” 智能鞋
Google赢得了FCC的批准,以继续开发基于雷达的手传感器
苹果推出新的iPod Touch
埃隆·马斯克的洛杉矶隧道将特斯拉变成了 “铁路引导火车”
市场能否提供小企业所需的综合金融科技工具?
如何破解亚洲竞争激烈的电子科技行业
Google Home和Amazon Echo可以存储您的语音记录。这是它们可以用来对付你的时候。
从星际飞船船长到电动自行车推销员: 与威廉·沙特纳的对话
聊天机器人是客户服务未来的五个原因
人工智能如何帮助您更好地管理时间
在加密货币时代,银行必须转型才能蓬勃发展的5种方式
机器学习如何创造一个更精英、更少偏见的就业市场
测试成功用户体验的一个指标
韩国已经在进行区块链爆炸
Jamf现在帮助小型企业无缝管理移动设备
使用此VPN浏览更智能,更安全
使用此VPN使您的浏览数据保持私有
您需要了解的10种用户体验设计趋势2019年
将AI整合到招聘中如何使面临劳动力危机的公司受益
如果你没有管理策略,你的数据就没用了
即使是 “非人类” AI也可以帮助您与客户建立更有意义的关系的3种方式
物联网的危险 (信息图)
人工智能主导的营销如何以更智能的方式吸引当今的受众
SpaceX正在佛罗里达州建造另一艘星际飞船
您的位置:
首页
>
新闻
>
浙江农信:走出有特色的金融扶贫路
原标题:浙江农信:走出有特色的金融扶贫路来源:中国银行保险报网作者:李林鸾浙江省联社党委书记、理事长 ...
2020-10-15
即时科研未能证明公司可维持足够营运水平 今日起停牌
热点栏目自选股数据中心行情中心资金流向模拟交易客户端 即时科研(08119)发布公告,于2020年10月14日,该...
2020-10-15
光大证券营业部总经理借用父亲账户炒股 亏了14万又领40万罚单
炒股就看金麒麟分析师研报,权威,专业,及时,全面,助您挖掘潜力主题机会!又见券商员工违规炒股!借用父亲...
2020-10-15
交银国际:9月新增社融超预期 人民币贷款增长强劲
交银国际发布报告指,9月新增社融为人民币3 48万亿,同比增长38%,比彭博一致预期高16%。新增对实体经济发放...
2020-10-15
江苏银行校招笔试10月19日开考 注意事项都有哪些?
原标题:江苏银行2021届校招笔试通知来源:江苏银行招聘
2020-10-15
仙鹤股份前三季度净利同比增超83% 新产品占比提升
热点栏目自选股数据中心行情中心资金流向模拟交易客户端 长江商报消息 ●长江商报记者 汪静日前,仙鹤股...
2020-10-15
评论:绿色金融对全球经济重要性增加
绿色金融对全球经济重要性增加来源:金融时报作者:莫莉2020年席卷全球的新冠肺炎疫情不仅暴露出全球卫生和社...
2020-10-15
奔驰北汽被“分手”:自信 方能自强
原标题:奔驰北汽被“分手”:自信,方能自强近日,一则梅赛德斯-奔驰技术集团(以下称“MBtech”)已退出与北...
2020-10-15
A股应放水养鱼 实现投融资良性循环
来源: 金融投资报刘柯节后A股稍微有起色,很多人开始憧憬牛市。但牛市还没有来,巨无霸IPO却一个接一个。继...
2020-10-15
岳阳林纸双核驱动发展 前三季度净利预增超121%
热点栏目自选股数据中心行情中心资金流向模拟交易客户端 长江商报消息 ●长江商报记者 李顺岳阳林纸通过...
2020-10-15
小熊电器预盈超3亿 秉持互联网思维销售收入增45%
热点栏目自选股数据中心行情中心资金流向模拟交易客户端 长江商报消息 ●长江商报记者 徐佳登陆资本市场...
2020-10-15
多地推上市公司鼓励计划 新兴产业成发力重点
来源:经济参考报近日,福建省地方金融监督管理局公布2020年度省重点上市后备企业名单,鼓励有关部门“一企一...
2020-10-15
大厂规划养猪20亿头:扩产改变趋势 规模化养殖有望颠覆猪周期
原标题:大厂规划养猪20亿头,扩产改变趋势,肉价将跌破10元?规模化养殖有望颠覆猪周期每经记者 李彪10月10...
2020-10-15
华春莹反问蓬佩奥:美国赞助了多少智库散播涉华假新闻
原标题:华春莹反问蓬佩奥:美国赞助了多少智库散播涉华假新闻参考消息网10月15日消息 据美国国务院网站消息...
2020-10-15
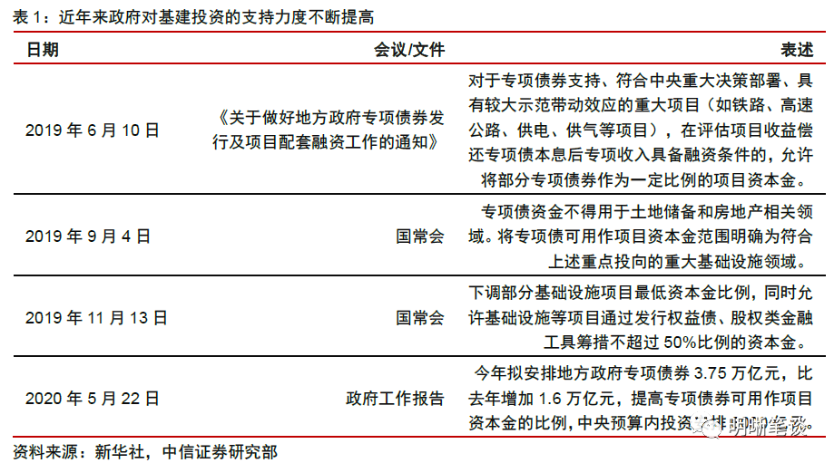
中信明明:短期看财政投放节奏有望加快 基建增速有小幅上行可能
基建投资缘何偏弱?来源:明晰笔谈文丨明明债券研究团队核心观点2020年专项债发行增量提速,但预算内资金、城...
2020-10-15
最强大脑选拔赛?大行笔试“难”上热搜 千军万马争夺银行业饭碗
原标题:最强大脑选拔赛?大行笔试“难”接棒上热搜,千军万马争夺银行业饭碗实习记者|刘甜 记者|张晓云“太...
2020-10-15
天价海参索赔案再审判决出炉 十倍索赔请求未获法院支持
原标题:天价海参索赔案再审判决出炉十倍索赔请求未获法院支持本报讯(记者 张蕾)一起要求“退一赔十”、索...
2020-10-15
志高空调千亿泡影:收入6亿元、亏损7亿元 营收同比下滑67.91%
志高空调千亿泡影收入6亿元、亏损7亿元,志高控股惨淡的半年成绩单,让老板李兴浩4年前许下的千亿豪言化为泡影...
2020-10-15
新能源汽车“炸了”:蔚来暴涨23% 开心汽车一夜狂涨267%
逆市暴涨,新能源汽车股彻底火了!新能源车股火爆至极周三美国三大股指连续两日下跌,道指跌0 58%,纳指跌0 ...
2020-10-15
大宗商品掀“多头浪潮”!伦镍意外涨超3% API库存降幅大于预期
热点栏目自选股数据中心行情中心资金流向模拟交易客户端 原标题:大宗商品掀“多头浪潮” !伦镍意外涨超3...
2020-10-15
快速加仓汽车银行板块 四季度基金投资路径浮现
原标题:快速加仓汽车银行板块 四季度基金投资路径浮现来源:上海证券报多重利好共振下,电气设备、汽车等行...
2020-10-15
降负债再提速 恒大再迎来43亿“豪华股东团”
作者|猫哥来源| 大猫财经(ID:caimao_shuangquan)01恒大降负债再提速。10月14日,中国恒大(3333 HK)发布公告
2020-10-15
央行:货币政策稳健取向不变 将保持人民币汇率弹性
热点栏目自选股数据中心行情中心资金流向模拟交易客户端 原标题:央行:货币政策坚持稳健取向不变 将保持...
2020-10-15
前三季度企业获得长期资金创下2018年以来新高 达11.85万亿元
原标题:增量长期资金助力企业稳信心来源:经济日报“前三季度,企业获得的长期资金较多,能较好地稳定企业信...
2020-10-15
前三季度13只混基涨超80% 农银汇理融通基金等领涨
原标题:前三季度13只混基涨超80% 农银汇理融通基金等领涨中国经济网北京10月15日讯 (记者 李荣 康博) ...
2020-10-15
38438条
上一页
1
..
1074
1075
1076
1077
1078
1079
1080
1081
1082
..
1538
下一页
最新文章
从星际飞船船长到电动自行车推销员: 与威廉·沙特纳的对话
韩国已经在进行区块链爆炸
如果你没有管理策略,你的数据就没用了
调查显示,这些公司将产生下一波企业家浪潮
尽管科技股下跌,Netflix仍在上涨
您是否已尽一切努力为这个销售旺季准备在线公司?
企业家可以通过三种方式使用AI来促进业务发展
2019将为芯片制造行业准备什么?
数字双胞胎的量子飞跃
精彩推荐
苹果WWDC主题演讲中的所有重要内容
微软的巴厘岛项目试图让你控制你的数据
区块链技术在东南亚的作用越来越大
如何掌握社交媒体营销2019年
如何破解亚洲竞争激烈的电子科技行业
机器学习如何创造一个更精英、更少偏见的就业市场
图文观赏
秒杀网红款,火爆朋友圈的匈牙利鹅绒被到底好在哪里!
错误的更新砖耐克 “自动系带” 智能鞋
Google Home和Amazon Echo可以存储您的语音记录。这是它们可以用来对付你的时候。
测试成功用户体验的一个指标
将AI整合到招聘中如何使面临劳动力危机的公司受益
为什么聊天机器人很好,不,他们不会夺走你的工作
绿色云计算: 每个质量保证都应该知道的技术
人工智能如何改变中小企业的商务旅行
这个机器人真空吸尘器在你工作的时候打扫你的房子
热门推荐
零工经济如何帮助促进多样性
为什么潮流正在转向能源部门
4人工智能趋势值得关注2019年
这位连续的企业家厌倦了文书工作,他建立了一个聊天机器人来帮助其他人进行管理工作
Salesforce的创新生产力解决方案如何帮助团队更快地完成更多工作
市场能否提供小企业所需的综合金融科技工具?
友情链接:
百度地图
融道中国
自助投稿
山西商业网
大军事网
中国白银理财网
科技金融网
贵州热线
万隆金银理财网
百度地图
大事中国
中国啤酒网
巴中房产网
深圳都市网
南方站长网
版权所有:融道网