首页
新闻
财经
基金
股票
金融
理财
新闻
财经
基金
股票
金融
理财
这些少数族裔创始人如何让科技高管把钱放在嘴边
人工智能将是世界上有史以来最伟大的就业引擎
零工经济如何帮助促进多样性
你如何保护你的公司免受黑客攻击
为什么谷歌搜索自己不再只是为了好玩
为什么潮流正在转向能源部门
苹果WWDC主题演讲中的所有重要内容
云数据存储: 每个质量保证测试人员都应该知道的问题和威胁
使用此折扣VPN保护您的个人和业务数据
4人工智能趋势值得关注2019年
微软的巴厘岛项目试图让你控制你的数据
秒杀网红款,火爆朋友圈的匈牙利鹅绒被到底好在哪里!
物联网如何改变航运业
如何掌握链接构建2019年。如果这样做,将会带来巨大的好处。
回顾: 改变游戏规则的技术创新2018年
EBay是现代最有影响力的公司
这位连续的企业家厌倦了文书工作,他建立了一个聊天机器人来帮助其他人进行管理工作
区块链技术在东南亚的作用越来越大
让我们数字化: 如何实现转型,更好地为客户服务
2019的学习景观
SpaceX的 “starhopper” 测试车进行了一次由猛禽驱动的短途旅行
用这个49美元的电子学位捆绑包学习掌握JavaScript
谣言: 苹果AirPods 2,AirPower,新ipad 3月29日到货
苹果推出了具有黑暗模式的更快,更私密的iOS 13
Salesforce的创新生产力解决方案如何帮助团队更快地完成更多工作
如何掌握社交媒体营销2019年
错误的更新砖耐克 “自动系带” 智能鞋
Google赢得了FCC的批准,以继续开发基于雷达的手传感器
苹果推出新的iPod Touch
埃隆·马斯克的洛杉矶隧道将特斯拉变成了 “铁路引导火车”
市场能否提供小企业所需的综合金融科技工具?
如何破解亚洲竞争激烈的电子科技行业
Google Home和Amazon Echo可以存储您的语音记录。这是它们可以用来对付你的时候。
从星际飞船船长到电动自行车推销员: 与威廉·沙特纳的对话
聊天机器人是客户服务未来的五个原因
人工智能如何帮助您更好地管理时间
在加密货币时代,银行必须转型才能蓬勃发展的5种方式
机器学习如何创造一个更精英、更少偏见的就业市场
测试成功用户体验的一个指标
韩国已经在进行区块链爆炸
Jamf现在帮助小型企业无缝管理移动设备
使用此VPN浏览更智能,更安全
使用此VPN使您的浏览数据保持私有
您需要了解的10种用户体验设计趋势2019年
将AI整合到招聘中如何使面临劳动力危机的公司受益
如果你没有管理策略,你的数据就没用了
即使是 “非人类” AI也可以帮助您与客户建立更有意义的关系的3种方式
物联网的危险 (信息图)
人工智能主导的营销如何以更智能的方式吸引当今的受众
SpaceX正在佛罗里达州建造另一艘星际飞船
您的位置:
首页
>
新闻
>
外滩金融峰会启幕 周小川、易纲、马云等共话全球经济变局
2020年10月23-25日,中国金融四十人论坛(CF40)联合各组委会成员机构在上海召开第二届外滩金融峰会,峰会主题...
2020-10-24
梁治文:避免系统性风险是金控监管方面全球共同面对的工作重点
10月24日消息,第三届光大—光华金控论坛今日在北京举行,本届论坛的主题为“建设新金控,助力新发展”。摩根...
2020-10-24
六部门发布38条举措支持民企改革发展转型升级
原标题:六部门发布38条举措支持民企改革发展转型升级来源:中国经济网经济日报-中国经济网北京10月23日讯(记...
2020-10-24
苏世民:后疫情时代 哪些新的商业模式可能出现?
原标题:专访丨苏世民:后疫情时代,哪些新的商业模式可能出现?撰文丨董牧孜(周子寰、贺璐对本文亦有贡献)...
2020-10-24
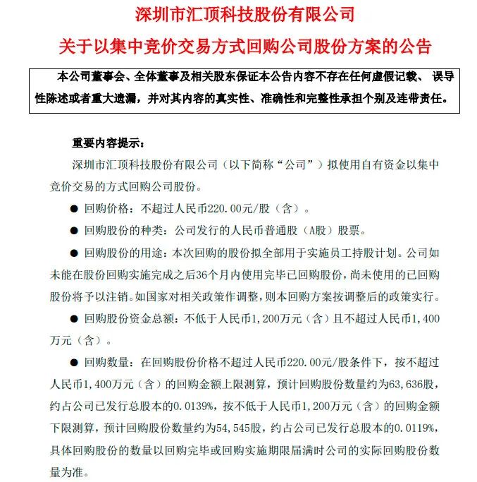
回购股份 哪些上市公司真的愿掏钱?
上海证券报有人豪掷数十亿重金回购,也有人屡屡抛出“迷你”回购。10月21日晚间,汇顶科技发布了一个最高金额...
2020-10-24
蔡允革:推动加强银行系金控集团与非银系金控集团深度合作
10月24日消息,第三届光大—光华金控论坛今日在北京举行,本届论坛的主题为“建设新金控,助力新发展”。交通...
2020-10-24
家里有矿?中国这些城市人口不到300万 人均却GDP超10万 排第一是
导读:中国并不乏颇具经济实力的中小城市,这几个小城,或是“家里有矿”,或是临海外贸发达,或是交通便利,...
2020-10-24
蚂蚁估值涨至3万亿 机构投资者分歧:是泡沫还是值得买?
原标题:蚂蚁估值涨至3万亿 机构投资者分歧:是泡沫还是值得买?蚂蚁该给多少估值?蚂蚁集团即将步入定价环节...
2020-10-24
光刻胶大牛股容大感光几分钟闪崩近20% 外资也被埋了
热点栏目自选股数据中心行情中心资金流向模拟交易客户端 原标题:猝不及防!“光刻胶”大牛股几分钟闪崩近2...
2020-10-24
险资三季度新进分众传媒等24只股 美瑞新材等3只股月内涨超20%
原标题:险资三季度新进分众传媒等24只股 美瑞新材等3只股月内涨超20%本报记者 苏向杲作为长线机构投资者,...
2020-10-24
王岐山:金融发展要坚守底线 也要灵活应对风险挑战
来源:财联社财联社10月24日讯,中华人民共和国副主席王岐山在2020外滩金融峰会上表示,当前,全球金融经济环...
2020-10-24
央行拟修改中国人民银行法 增加限期整改、整改承诺制度
原标题:央行拟修改中国人民银行法,增加限期整改、整改承诺制度10月23日晚间,央行网站发布了《中华人民共和...
2020-10-24
杨德龙:大盘震荡阶段 如何做好投资布局?
文 前海开源基金首席经济学家杨德龙本周A股市场整体上还是以震荡为主,市场还是在箱体震荡之中,没有突破箱体...
2020-10-24
建筑装饰业逾八成三季度净利增长 25股月内获13.26亿元资金抢筹
原标题:建筑装饰业逾八成已披露三季报公司净利同比增长 25只个股月内获13 26亿元资金抢筹在各种不确定因素...
2020-10-24
橡胶10天涨幅超一年 轮胎企业接连提价转移“胶虑”
原标题:橡胶10天涨幅超一年 轮胎企业接连提价转移“胶虑”证券时报记者 王基名近期,天然橡胶的上涨带动轮...
2020-10-24
证监会修订私募资管规则 加强逆回购风险管理
原标题:证监会修订私募资管规则 加强逆回购风险管理证券时报记者 程丹昨日,证监会对《证券期货经营机构私...
2020-10-24
李佳琦薇娅“双11”预售两日成交超91亿元 上市公司纷纷备战
原标题:李佳琦薇娅“双11”预售两日成交超91亿元 上市公司纷纷备战本报记者 何文英“琦困无比”你知道是什...
2020-10-24
LPR再度走平 对股市意味着什么
原标题:LPR再度走平 对股市意味着什么桂浩明日前,中国人民银行授权全国银行间同业拆借中心公布,10月20日的...
2020-10-24
新三板拟推精选层再融资 研究推出可转债
原标题:新三板拟推精选层再融资 研究推出可转债本报记者吴晓璐10月23日,在2020金融街论坛年会政策发布专场...
2020-10-24
人民币汇率稳健性好于预期 未来有望继续保持双向波动和基本稳定
原标题:人民币汇率稳健性好于预期未来有望继续保持双向波动和基本稳定本报记者刘琪“2020年以来,我国统筹推...
2020-10-24
资本活水涌向西藏带动经济发展
原标题:资本活水涌向西藏带动经济发展□本报记者康曦资本活水不断涌向西藏,助力经济社会发展,为西藏地区的...
2020-10-24
蚂蚁A股发行“平衡术”:80%战略配售比创纪录 供投资者打新200亿
原标题:蚂蚁A股发行“平衡术”:80%战略配售比创纪录 供投资者打新约200亿华夏时报(www chinatimes net cn)记者叶青
2020-10-24
猪价下行 龙头养殖企业扩产能降成本
炒股就看金麒麟分析师研报,权威,专业,及时,全面,助您挖掘潜力主题机会!原标题:猪价下行 龙头养殖企业...
2020-10-24
76.6亿!中国建筑推出巨额回购方案用于股权激励
原标题:76 6亿!中国建筑推出巨额回购方案用于股权激励证券时报记者 张骞爻央企股权激励新规实施已近一年,...
2020-10-24
证券时报:中国应抓住“绿色复苏”的最佳窗口期
原标题:中国应抓住“绿色复苏”的最佳窗口期绿金委课题组全球经济因新冠疫情陷入自上世纪30年代以来最严重的...
2020-10-24
38438条
上一页
1
..
1021
1022
1023
1024
1025
1026
1027
1028
1029
..
1538
下一页
最新文章
从星际飞船船长到电动自行车推销员: 与威廉·沙特纳的对话
韩国已经在进行区块链爆炸
如果你没有管理策略,你的数据就没用了
调查显示,这些公司将产生下一波企业家浪潮
尽管科技股下跌,Netflix仍在上涨
您是否已尽一切努力为这个销售旺季准备在线公司?
企业家可以通过三种方式使用AI来促进业务发展
2019将为芯片制造行业准备什么?
数字双胞胎的量子飞跃
精彩推荐
苹果WWDC主题演讲中的所有重要内容
微软的巴厘岛项目试图让你控制你的数据
区块链技术在东南亚的作用越来越大
如何掌握社交媒体营销2019年
如何破解亚洲竞争激烈的电子科技行业
机器学习如何创造一个更精英、更少偏见的就业市场
图文观赏
秒杀网红款,火爆朋友圈的匈牙利鹅绒被到底好在哪里!
错误的更新砖耐克 “自动系带” 智能鞋
Google Home和Amazon Echo可以存储您的语音记录。这是它们可以用来对付你的时候。
测试成功用户体验的一个指标
将AI整合到招聘中如何使面临劳动力危机的公司受益
为什么聊天机器人很好,不,他们不会夺走你的工作
绿色云计算: 每个质量保证都应该知道的技术
人工智能如何改变中小企业的商务旅行
这个机器人真空吸尘器在你工作的时候打扫你的房子
热门推荐
零工经济如何帮助促进多样性
为什么潮流正在转向能源部门
4人工智能趋势值得关注2019年
这位连续的企业家厌倦了文书工作,他建立了一个聊天机器人来帮助其他人进行管理工作
Salesforce的创新生产力解决方案如何帮助团队更快地完成更多工作
市场能否提供小企业所需的综合金融科技工具?
友情链接:
百度地图
融道中国
自助投稿
山西商业网
大军事网
中国白银理财网
科技金融网
贵州热线
万隆金银理财网
百度地图
大事中国
中国啤酒网
巴中房产网
深圳都市网
南方站长网
版权所有:融道网