首页
新闻
财经
基金
股票
金融
理财
新闻
财经
基金
股票
金融
理财
这些少数族裔创始人如何让科技高管把钱放在嘴边
人工智能将是世界上有史以来最伟大的就业引擎
零工经济如何帮助促进多样性
你如何保护你的公司免受黑客攻击
为什么谷歌搜索自己不再只是为了好玩
为什么潮流正在转向能源部门
苹果WWDC主题演讲中的所有重要内容
云数据存储: 每个质量保证测试人员都应该知道的问题和威胁
使用此折扣VPN保护您的个人和业务数据
4人工智能趋势值得关注2019年
微软的巴厘岛项目试图让你控制你的数据
秒杀网红款,火爆朋友圈的匈牙利鹅绒被到底好在哪里!
物联网如何改变航运业
如何掌握链接构建2019年。如果这样做,将会带来巨大的好处。
回顾: 改变游戏规则的技术创新2018年
EBay是现代最有影响力的公司
这位连续的企业家厌倦了文书工作,他建立了一个聊天机器人来帮助其他人进行管理工作
区块链技术在东南亚的作用越来越大
让我们数字化: 如何实现转型,更好地为客户服务
2019的学习景观
SpaceX的 “starhopper” 测试车进行了一次由猛禽驱动的短途旅行
用这个49美元的电子学位捆绑包学习掌握JavaScript
谣言: 苹果AirPods 2,AirPower,新ipad 3月29日到货
苹果推出了具有黑暗模式的更快,更私密的iOS 13
Salesforce的创新生产力解决方案如何帮助团队更快地完成更多工作
如何掌握社交媒体营销2019年
错误的更新砖耐克 “自动系带” 智能鞋
Google赢得了FCC的批准,以继续开发基于雷达的手传感器
苹果推出新的iPod Touch
埃隆·马斯克的洛杉矶隧道将特斯拉变成了 “铁路引导火车”
市场能否提供小企业所需的综合金融科技工具?
如何破解亚洲竞争激烈的电子科技行业
Google Home和Amazon Echo可以存储您的语音记录。这是它们可以用来对付你的时候。
从星际飞船船长到电动自行车推销员: 与威廉·沙特纳的对话
聊天机器人是客户服务未来的五个原因
人工智能如何帮助您更好地管理时间
在加密货币时代,银行必须转型才能蓬勃发展的5种方式
机器学习如何创造一个更精英、更少偏见的就业市场
测试成功用户体验的一个指标
韩国已经在进行区块链爆炸
Jamf现在帮助小型企业无缝管理移动设备
使用此VPN浏览更智能,更安全
使用此VPN使您的浏览数据保持私有
您需要了解的10种用户体验设计趋势2019年
将AI整合到招聘中如何使面临劳动力危机的公司受益
如果你没有管理策略,你的数据就没用了
即使是 “非人类” AI也可以帮助您与客户建立更有意义的关系的3种方式
物联网的危险 (信息图)
人工智能主导的营销如何以更智能的方式吸引当今的受众
SpaceX正在佛罗里达州建造另一艘星际飞船
您的位置:
首页
>
新闻
>
金山办公前三季净利增两倍 月活用户突破4.57亿
热点栏目自选股数据中心行情中心资金流向模拟交易客户端 证券时报记者 陈静受疫情影响,远程办公得到企业...
2020-10-27
小微债基4个交易日大涨47% 基金公司多策略抑制投机
证券时报记者 李树超一只上市债基的疯狂走势引人注意。昨日,由于溢价率较高开市后该基金停牌1小时,复牌后再...
2020-10-27
上海的“新特产” 7000辆特斯拉驶向欧洲
上海的“新特产” 7000辆特斯拉驶向欧洲作者: 胥会云 钱童心在上海外高桥海通国际汽车码头,停泊着一艘灰绿...
2020-10-27
家禽产业链逐渐复苏 鸡肉价有望回暖
原标题:家禽产业链逐渐复苏 鸡肉价有望回暖今年以来,鸡肉市场供过于求的格局明显,鸡肉价格持续低位运行,...
2020-10-27
警惕“还不上”的校园贷
原标题:警惕“还不上”的校园贷来源:北京商报10月26日,中消协发布消费警示称,“校园贷”有关的诈骗在2020...
2020-10-27
生猪产量持续恢复拐点出现 专家:产业转型压力犹存
原标题:生猪产量持续恢复 产业转型压力犹存来源:经济日报到今年年底,我国有望实现生猪产能基本恢复到接近...
2020-10-27
“双11”前夕:快递网点承压,企业疯狂圈地
原标题:“双11”前夕:快递网点承压,企业疯狂圈地来源:北京商报电商平台开启预售后,末端快递市场变化如何...
2020-10-27
信托业第七次整顿正有序展开
证券时报信托行业的又一次整顿,即第七次行业整顿正在有序进行。经济下行压力增大,信托资产风险率持续提升,...
2020-10-27
美日澳印搅浑印太局势
原标题:美日澳印搅浑印太局势二零一五年十月十七日,美日印在印度洋孟加拉湾举行的“马拉巴尔”联合军演对媒...
2020-10-27
富士康、立讯精密 拼抢苹果手机代工业务
富士康、立讯精密 拼抢苹果手机代工业务作者: 李娜10月26日午间,对于“成立工作组抵御立讯精密”的消息,...
2020-10-27
基金公司掌门人齐聚,有大事儿!2020中国分析师大会10月28日举行
【基金公司掌门人齐聚,有大事儿!】2020中国分析师大会:一场中国投资界顶级盛会!10月28日(周三),相约深...
2020-10-26
山东乳山一公务员用母猪发情激素在办公室投毒?当地公安局回应
原标题:山东乳山一公务员用母猪发情激素在办公室“投毒”?当地公安局回应近日,一则关于山东威海所属的乳山...
2020-10-26
黄渤参股纸尿裤公司拟上市:上半年卖口罩收入过亿 目前口罩停产
原标题:黄渤参股纸尿裤公司拟上市:上半年卖口罩收入过亿,目前口罩停产近日,杭州可靠护理用品股份有限公司...
2020-10-26
肖钢:建议在巴Ⅲ基础上构建数字金融全球监管新体系
原标题:肖钢:建议在巴Ⅲ基础上构建数字金融全球监管新体系“针对数字金融的技术依赖性和长尾性等特征,应当...
2020-10-26
手续费及佣金收入难抵成本 张家港农商行第三季度营业收入负增长
原标题:手续费及佣金收入难抵成本 张家港农商行第三季度营业收入现负增长来源:北京商报北京商报讯(记者 ...
2020-10-26
海南自贸港创新制度靴子落地 将成消金、区块链机构创新沃土?
原标题:海南自贸港创新制度靴子落地 将成消金、区块链机构创新“沃土”?来源:北京商报北京商报讯(记者岳...
2020-10-26
外交部领事司再次提醒:中国公民尽量避免跨境旅行
原标题:外交部领事司再次提醒中国公民尽量避免跨境旅行来源:领事直通车再次提醒中国公民尽量避免跨境旅行近...
2020-10-26
蚂蚁IPO定价68.8元:营收增速43% 预期市盈率24倍
蚂蚁IPO定价68 8元 营收增速43% 预期市盈率24倍来源:科创板日报《科创板日报》(上海,记者 高山)讯,10...
2020-10-26
可转债市场热情高烧不退:专家建议谨防炒作 证监会火速出手
炒股就看金麒麟分析师研报,权威,专业,及时,全面,助您挖掘潜力主题机会!可转债市场热情高烧不退!专家建...
2020-10-26
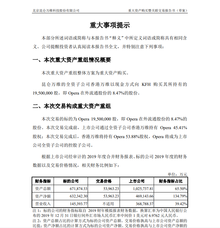
昆仑万维拟收购Opera 8.47%股份 周鸿祎为公司董事
原标题:昆仑万维拟收购Opera 8 47%股份,周鸿祎为公司董事10月26日,昆仑万维(300418)披露重大资产购买暨...
2020-10-26
中泰资管:财报季 白马股的“免疫力”更低?
炒股就看金麒麟分析师研报,权威,专业,及时,全面,助您挖掘潜力主题机会!水煮旧闻 | 财报季,白马股的“...
2020-10-26
史上最大IPO来了:蚂蚁集团总市值高达2.1万亿 募资总额超2400亿
原标题:史上最大IPO来了!蚂蚁集团总市值高达2 1万亿元,募资总额超2400亿元记者|苗艺伟蚂蚁集团在A+H上市价...
2020-10-26
全球最大规模IPO将诞生:蚂蚁A股发行价68.8元 预期市盈率24倍
全球最大规模IPO将诞生 蚂蚁敲定A股发行价68 8元!预期市盈率24倍来源:环球老虎财经app10月26日,上交所官...
2020-10-26
财政部:尽快直接向疫情防控重点保障企业拨付贴息资金
原标题:财政部关于下达疫情防控重点保障企业优惠贷款贴息资金预算的通知2020年6月30日 财金〔2020〕63号各省...
2020-10-26
近120亿 史上最贵“包子”来了
近120亿!史上最贵“包子”来了来源:中国基金报记者 李智最强包子股诞生!于10月12日登陆A股市场的“包子第...
2020-10-26
38438条
上一页
1
..
1010
1011
1012
1013
1014
1015
1016
1017
1018
..
1538
下一页
最新文章
从星际飞船船长到电动自行车推销员: 与威廉·沙特纳的对话
韩国已经在进行区块链爆炸
如果你没有管理策略,你的数据就没用了
调查显示,这些公司将产生下一波企业家浪潮
尽管科技股下跌,Netflix仍在上涨
您是否已尽一切努力为这个销售旺季准备在线公司?
企业家可以通过三种方式使用AI来促进业务发展
2019将为芯片制造行业准备什么?
数字双胞胎的量子飞跃
精彩推荐
苹果WWDC主题演讲中的所有重要内容
微软的巴厘岛项目试图让你控制你的数据
区块链技术在东南亚的作用越来越大
如何掌握社交媒体营销2019年
如何破解亚洲竞争激烈的电子科技行业
机器学习如何创造一个更精英、更少偏见的就业市场
图文观赏
秒杀网红款,火爆朋友圈的匈牙利鹅绒被到底好在哪里!
错误的更新砖耐克 “自动系带” 智能鞋
Google Home和Amazon Echo可以存储您的语音记录。这是它们可以用来对付你的时候。
测试成功用户体验的一个指标
将AI整合到招聘中如何使面临劳动力危机的公司受益
为什么聊天机器人很好,不,他们不会夺走你的工作
绿色云计算: 每个质量保证都应该知道的技术
人工智能如何改变中小企业的商务旅行
这个机器人真空吸尘器在你工作的时候打扫你的房子
热门推荐
零工经济如何帮助促进多样性
为什么潮流正在转向能源部门
4人工智能趋势值得关注2019年
这位连续的企业家厌倦了文书工作,他建立了一个聊天机器人来帮助其他人进行管理工作
Salesforce的创新生产力解决方案如何帮助团队更快地完成更多工作
市场能否提供小企业所需的综合金融科技工具?
友情链接:
百度地图
融道中国
自助投稿
山西商业网
大军事网
中国白银理财网
科技金融网
贵州热线
万隆金银理财网
百度地图
大事中国
中国啤酒网
巴中房产网
深圳都市网
南方站长网
版权所有:融道网